宁夏宝石花医院2022年春季儿童入园体检攻略
亲爱的家长朋友们:
您好!春季入学季即将到来,宁夏宝石花医院儿科面向辖区现已开展儿童入园、入学健康体检工作,请各位家长仔细阅读以下提示及说明,以方便、快捷地完成儿童体检。
体检前注意事项
1.空腹(孩子体检前一天晚上10:00后禁食水直至第二天体检采血结束);
2.穿宽松衣物,女孩尽量不穿连衣裙,方便体格检查;
3.体检当天需要携带物品:儿童身份证件或户口本,以方便挂号,确定孩子姓名、出生日期;
4.入园、入学体检需要采血,建议家长提前告知并安抚宝宝恐惧的心理,可随身携带小玩具及小食品 ;
5.体检时做好疫情防控措施,建议一名家长陪同,全程正确佩戴口罩,入院时在我的宁夏APP界面查验防疫健康码,行程码,体检时保持安全距离,避免拥堵;
6.若患儿处在发热等疾病期,可推后体检,并请到医院就诊后咨询体检时间。
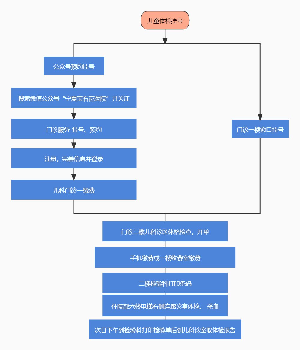
体检流程

体检时间
每天上午8:00-12:00(节假日不休息)
体检项目
常规项目:常规体格检查+血常规+肝功+乙肝两对半检验;
自选项目:常规项目+骨龄测评,或25-羟维生素D测定,或微量元素测定,或血型检查。
咨询项目
0951——6934804
0951——6930032





