一、北京户籍人员办理社保代缴
线下办理
在户籍所在区域社保局咨询“灵活就业人员”社保办理窗口,在窗口办理相关业务,以个人身份办理社保。
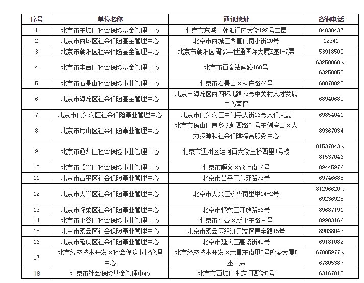
北京市各社保管理中心地址及联系方式
网上办理
登录北京人社局官网办理
二、外地户籍人员办理社保代缴
1.在社保代缴公司等相关机构办理,让代缴机构代为缴纳保险,但每个月要承担额外一些代理费。
2.挂靠其他公司。
3.自己创业开公司,可以为自己的公司开具一个社保账户,等于自己公司为自己缴纳。
三、网上办理社保代缴入口
地方特产2022-03-28 06:07:16未知
一、北京户籍人员办理社保代缴
线下办理
在户籍所在区域社保局咨询“灵活就业人员”社保办理窗口,在窗口办理相关业务,以个人身份办理社保。
北京市各社保管理中心地址及联系方式
网上办理
登录北京人社局官网办理
二、外地户籍人员办理社保代缴
1.在社保代缴公司等相关机构办理,让代缴机构代为缴纳保险,但每个月要承担额外一些代理费。
2.挂靠其他公司。
3.自己创业开公司,可以为自己的公司开具一个社保账户,等于自己公司为自己缴纳。
三、网上办理社保代缴入口
富阳往届博士生申请的生活补贴标准是多少?
西安长安区身份证办理进度窗口查询地址