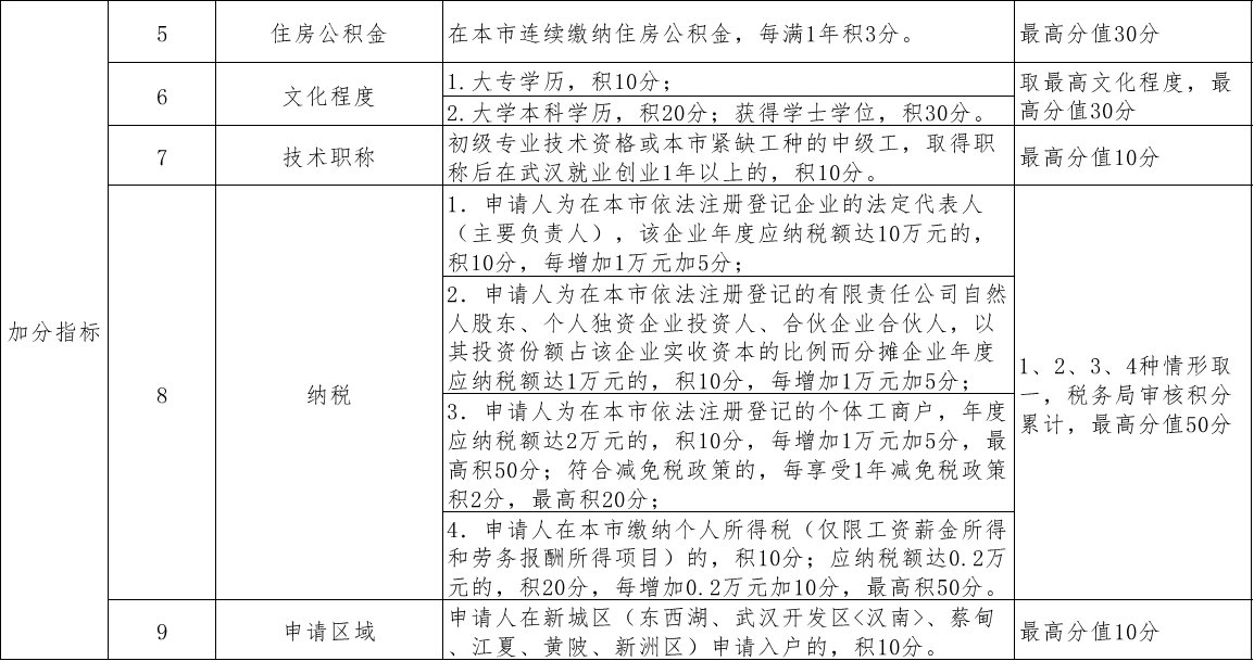
武汉市积分入户积分项目及分值表
具体如下图所示:



备注:
1、同时符合在本市有合法稳定住所(含合法租赁住房)、参加本市社会保险、持有本市有效居住证、不超过法定退休年龄等4个条件的非本市户籍人员可申请积分入户。
2、积分入户可通过窗口和网上两种渠道申请。窗口申请的群众,按照《武汉市积分入户指标认定及申请材料一览表》规定准备相关申请材料并填写《武汉市积分入户申请表》,向居住证登记所在地的区政务服务中心公安户籍窗口提出申请。网上申请的群众,通过“湖北公安政务服务平台”微信公众号“【武汉】积分入户”事项申报,系统比对确认申请资格后,按照系统提示填报信息,上传申请资料。





