呼和浩特打新冠疫苗的网点名单
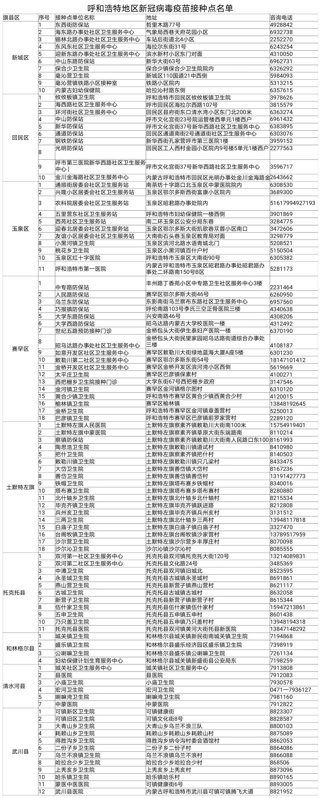
呼和浩特地区新冠病毒疫苗接种点名单


为什么大力推进新冠病毒疫苗接种?
当前新冠病毒肺炎疫情防控形势依然严峻,变异病毒株不断出现,外防输入、内防反弹压力持续存在。目前针对新冠病毒还没有特效药,接种疫苗是预防传染病最经济有效的措施。
接种新冠病毒疫苗后,绝大部分人可以获得抗新冠病毒的免疫力,降低感染风险和患病后的严重程度。通过有序接种新冠病毒疫苗,可在人群中建立起免疫屏障,有效防控新冠肺炎疫情的流行。
地方特产2022-03-28 00:18:55佚名
呼和浩特打新冠疫苗的网点名单
呼和浩特地区新冠病毒疫苗接种点名单


为什么大力推进新冠病毒疫苗接种?
当前新冠病毒肺炎疫情防控形势依然严峻,变异病毒株不断出现,外防输入、内防反弹压力持续存在。目前针对新冠病毒还没有特效药,接种疫苗是预防传染病最经济有效的措施。
接种新冠病毒疫苗后,绝大部分人可以获得抗新冠病毒的免疫力,降低感染风险和患病后的严重程度。通过有序接种新冠病毒疫苗,可在人群中建立起免疫屏障,有效防控新冠肺炎疫情的流行。
乌鲁木齐失业保险余额查询入口
甘肃省第二人民医院核酸检测指南