教师资格考试面试要报名吗?
需要,2020年下半年全国中小学教师资格考试面试将于2021年1月9—10日进行,已参加中小学教师资格考试笔试,各科笔试成绩合格并在有效期内,且满足条件者,方可报名参加本次面试。
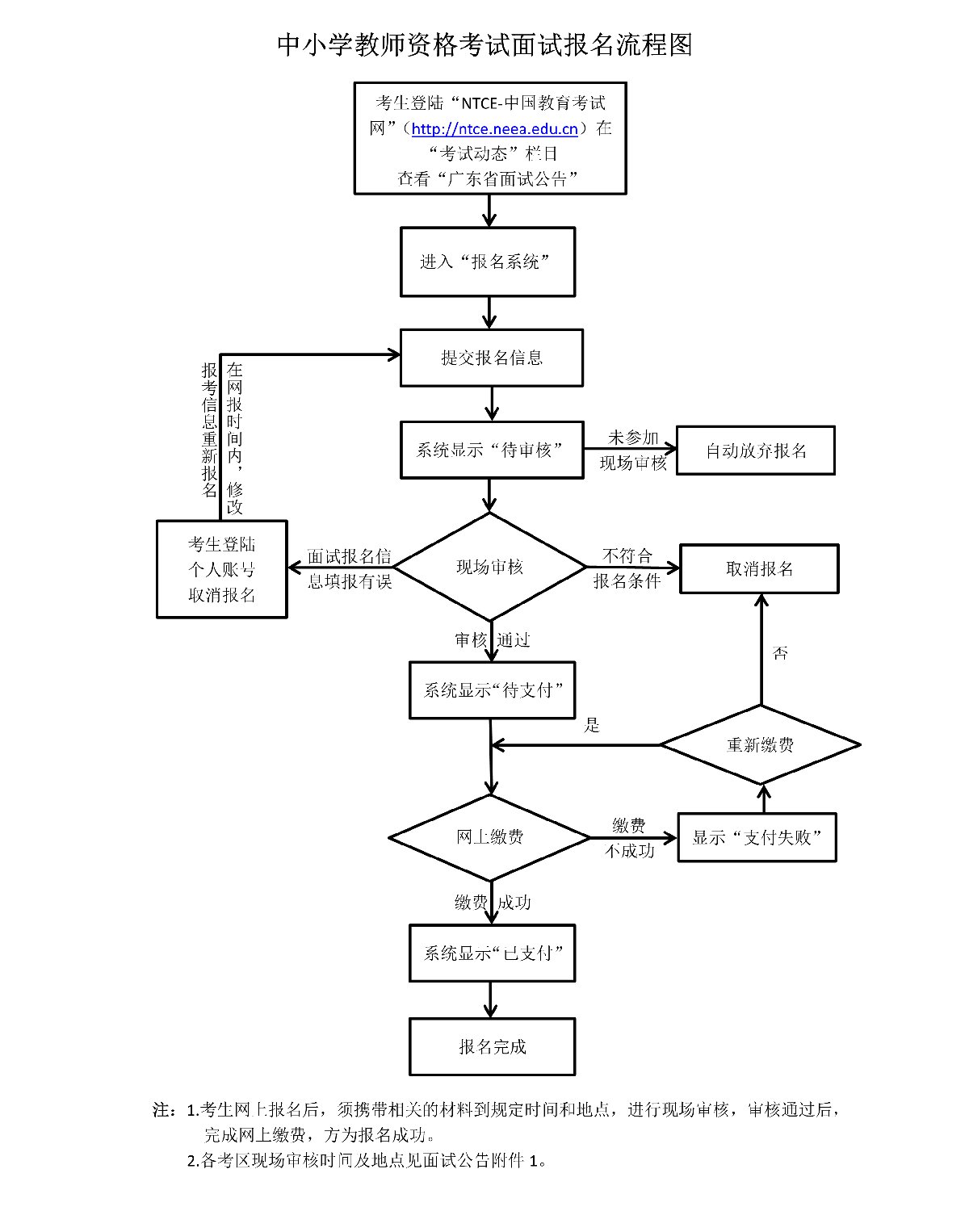
符合面试报考条件的考生在报名时间内,登录“NTCE—中国教育考试网”按照栏目指引进行网上报名,准确填写面试类别、面试科目和面试考区等信息。报名时间截止后,报名系统将自动关闭,不再受理考生报名。
2020年下半年报名须知:
网上报名时间:2020年12月10日-13日
网上报名入口:NTCE-中国教育考试网
报名流程:
网上报名→现场审核→网上缴费→准考证打印→面试→成绩公布
点击图片可看大图






