长沙居住证业务办理指南(申领+补领+换领)

地方特产2022-03-27 09:00:01未知

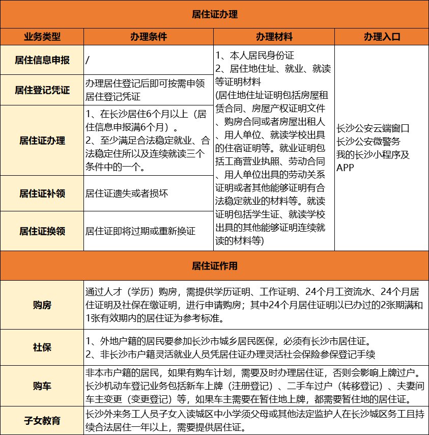
  居住证替代了原来的暂住证,在劳动就业、医疗保险、子女教育、购车购房等社会公共服务上享有与长沙市民同等待遇,长沙居住证业务办理详情如下:

本文标签: ,长沙  ,居住证  ,暂住证  ,劳动就业  ,医疗保险  

相关推荐

猜你喜欢

大家正在看