受理范围
属刚性引进人才的:
2021年3月3日起,到我市机关企事业单位工作并签订劳动(聘用)合同且缴纳3个月及以上社会保险费(灵活就业人员除外)的中专及以上学历人才;或在我市登记注册创办具有独立法人资格企业、民办非企业、个体工商户(包括个人独资企业)具有中专及以上学历的法人代表。同时申请人本人及配偶和未成年子女在我市辖区范围内无自有住房,且工作地区、单位未提供住房;未享受过“大学生集聚计划”住房优惠政策;未同时享受其他住房保障优惠政策。
属柔性引进人才的:
对采用技术咨询、兼职服务、技术入股等方式柔性引进到我市并签订劳动合同(服务协议)的“候鸟式”工程师(含退休工程师)等中高端人才,在包工作期间可免费入住我市人才住房。
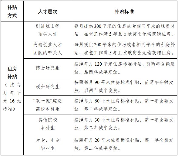
补贴标准


申请流程
人才资格确认(线上申请)
(1)所需材料
①身份证(正反面同页)、毕业证、学位证及在有效期内的《教育部学历证书电子注册备案表》(或教育部留学服务中心出具的《国外学历学位认证书》)或人才荣誉称号、资格证书等;
②申请人与用人单位签订的劳动合同或聘用合同;属公务员的需提供公务员录用审批表;属来包创业的,需提供创办企业营业执照;
③内蒙古人社APP“个人参保缴费证明”截图(柔性引进人才无需提供)。
(2)办理流程
①申请人登录“中国包头人才网—高层次人才服务—人才住房”按要求上传相关材料。
②市、区两级人社部门在3个工作日内完成审核,对符合资格条件的以短信形式告知申请人;不符合资格条件或上传材料不符合要求的,及时联系申请人并告知原因。市、区两级人社部门于每周五(节假日顺延)将符合条件人员名单汇总后分别反馈市、区两级住建部门。
(3)责任单位
包头市人力资源和社会保障局、市四区和稀土高新区人社部门
(4)承办单位
包头市人力资源服务中心:包头市九原区建华南路包头市人力资源和社会保障局411人事代理科,康东梅、王泽雄,0472-6169411;
昆区人社局:昆区市民大厅7号楼206室,郭梦迪,0472-5990213;
青山区人社局:青山区建设路189号阳光大厦,苏欣,0472-3616802;
东河区人社局:东河区就业社保服务大楼415室,高翀波,0472-6180076;
九原区人社局:九原区党政大楼719室,王振磊,0472-7148237;
稀土高新区组织人社部:稀土高新区稀土大厦附楼212室,张森、苏琳,0472-5100157。
安居保障资格确认(线下申请)
(1)受理范围
通过人社部门人才资格确认的人员。
(2)所需材料
由用人单位或申请人向用人单位所在地住建部门提交
①用人单位加盖公章后的《包头市引进人才购房折扣、住房租赁补贴申领表》或《包头市人才住房申请审批表》(表格在包头市住建局官网下载);
②申请人本人身份证原件及复印件,已婚申请人提供本人及配偶、未成年子女户口簿原件及复印件。购房折扣补贴申请人提供本人户口簿原件及复印件;
③申请人婚姻状况证明(已婚申请人提供结婚证原件及复印件;未婚申请人提供单身声明);
④申请人房产证明(无房申请人提供无房声明;购买住房申请人提供不动产权属证书或房屋网签合同原件及复印件);
⑤申请租金补贴的,提供经网签备案的房屋租赁合同。
(3)办理流程
所在地住建部门对申请人房产状况及住房保障政策享受情况进行审核、公示,公示期为5个工作日。公示期满无异议或异议不成立的,于每季度末完成本季度申请人员安居保障资格确认。
根据申请人意愿,对申请人才住房的,市、区两级住建部门组织实物配租;对申请购房折扣补贴或租金补贴的,由所在地住建部门按照相应标准进行测算、核定、汇总,于每季度末完成安居保障资格确认后5个工作日内报市住建部门。
市住建部门进行备案并向市财政部门申请市级匹配资金。市财政部门将匹配资金拨付至各地区财政部门,区级匹配资金由各地区财政部门统筹安排拨付。区财政部门将上述补助资金拨付至区住建部门,区住建部门组织发放。用人单位应承担部分由单位直接发放。
市住建部门负责市本级人才住房的分配管理工作。
(4)责任单位
包头市住房和城乡建设局、市四区和稀土高新区住建部门
(5)承办单位
昆区住房保障事业发展中心:昆区白云路街道11号城市综合管理执法局4楼409室,王宁,0472-2143043;
青山区住房和城乡建设局:青山区文化路与青东路南100米路东413室,刘雨彬,0472-3612216;
东河区住房和城乡建设局:东河区新兴大街丙143号,住房保障科107、212室,马正林,0472-4144513;
九原区住房保障事业发展中心:九原区沙河西街与世纪东路交叉口往南300米路西306室,程波,0472-6971808;
稀土高新区住房保障办:滨河新区腾飞大街滨河大厦619室,赵佳晨,0472-5255620;
房屋租赁合同网签备案:0472-5880197、5880317。





