上海市筹公租房申请材料2021
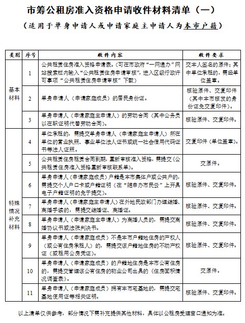
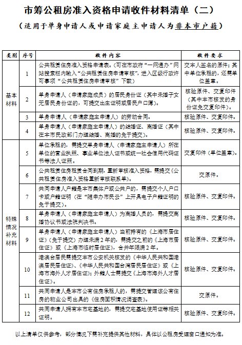
根据上海市房管局2021年6月17日发布的《市筹公共租赁住房准入资格申请审核实施办法》规定,单身申请人(申请家庭)应当如实填报申请表,作出书面诚信承诺,并提交以下申请材料:
(一) 公共租赁住房准入资格申请表;
(二) 单身申请人(申请家庭成员)的身份证;
(三) 单身申请人(申请家庭成员)的本市户籍证明,或《上海市居住证》;
(四) 申请家庭成员的婚姻状况证明;
(五) 单身申请人(申请家庭成员)拥有本市产权住房的《不动产权证》,承租本市公有住房的《租用居住公房凭证》;其中本市户籍人员,还需提供户籍地住房的相关证明材料;
(六) 单身申请人(申请家庭主申请人)的社会保险缴纳证明;
(七) 单身申请人(申请家庭主申请人)的劳动或工作合同;
(八) 其他相关材料。
上述申请材料可以在公共租赁住房受理窗口现场提交,也可以按照“一网通办”、全程网办规定流程在网上提交;其中受理机构能够通过信息化手段调取的材料,或者能够通过数据互认共享手段获取的其他单位的证明材料,申请人无需重复提供。
申请材料清单 ↓↓
公租房申请材料实行“两个免于提交”
自2020年9月起,上海公租房申请材料实行“两个免于提交”(本市政府部门核发的材料免于提交、有电子证照的免于提交实体证照),具体如下:
一、公租房申请对象的本市社保缴费证明、本市住房不动产权证、租用公房凭证,通过市相关部门管理信息共享、数据核验方式采集,本人免于提交。
二、申请对象的以下个人证照,在各区公租房受理窗口出示本人身份证原件或“随申办”APP、微信小程序、支付宝小程序上的电子身份证进行授权后,通过市大数据中心电子证照库采集到公租房申请审核信息系统,本人免于提交实体证照及复印件:
(1) 本市公安机关核发的居民身份证;
(2) 本市公安机关核发的居民户口簿、个人户口卡、户籍证明(集体户、公共户人员户籍证明需提前在“随申办”APP、微信小程序、支付宝小程序上申请开具方可免于提交);
(3) 上海市居住证;
(4) 本市民政部门核发的结婚证、离婚证。外地核发的居民身份证、结婚证、离婚证等仍需按规定提交实体证照。
此外:申请对象在《申请表》中明确由家庭(个人)承租公租房的,所在单位不需在《申请表》上出具同意意见,也不需提交本单位的营业执照、事业单位法人证书或统一社会信用代码证书复印件。申请对象在《申请表》中明确由所在单位承租公租房的,所在单位应在《申请表》上出具同意意见并提交相关证照复印件。





