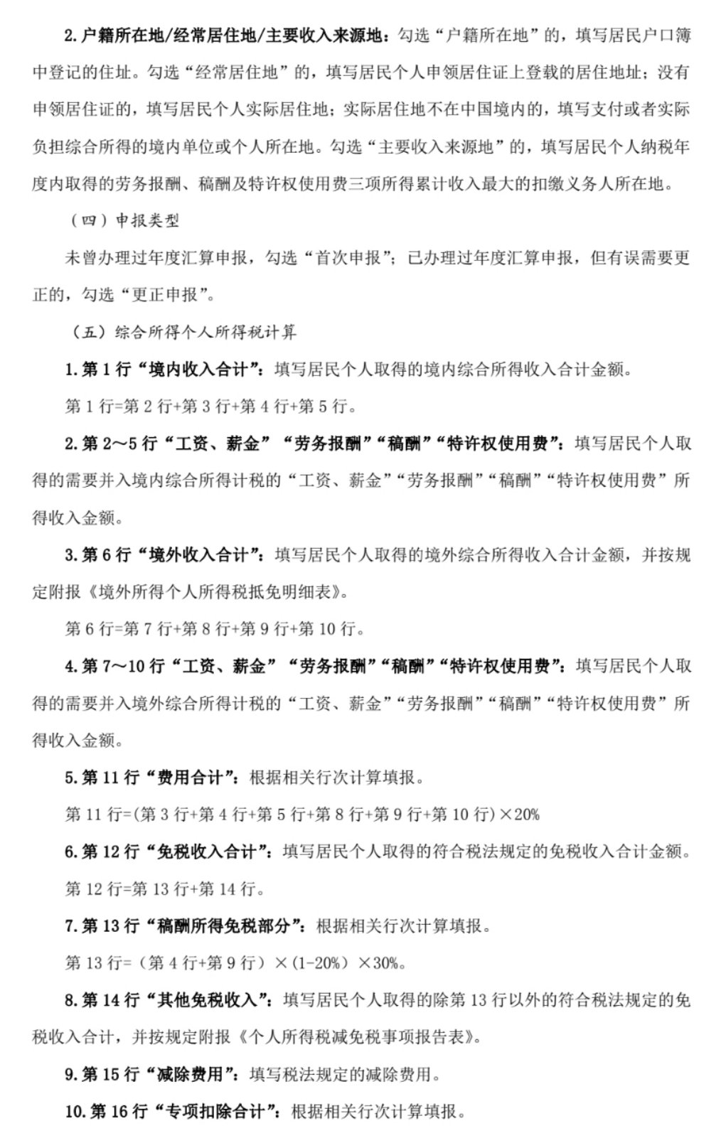
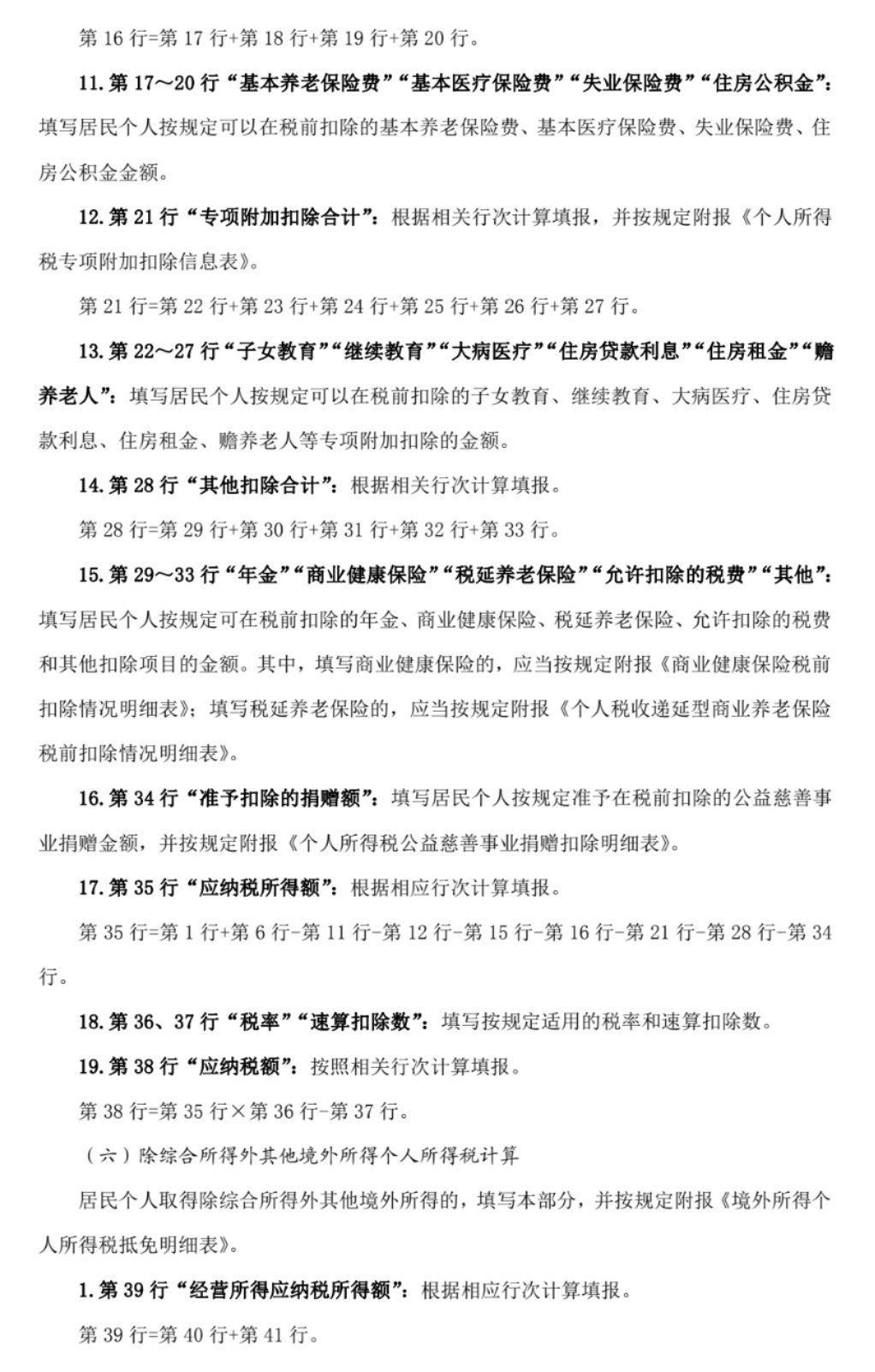
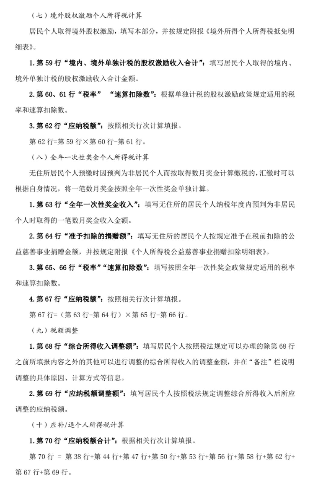
广州个人所得税年度自行纳税申报表(B表)填表说明

地方特产2022-03-27 06:01:41佚名

《个人所得税年度自行纳税申报表》(B表)填表说明

(居民个人取得境外所得适用)

点击下载个人所得税年度自行纳税申报表(B表)
本文标签: ,个人所得税  ,申报表  ,年度  ,点击下载  ,境外  

相关推荐

猜你喜欢

大家正在看