➤北京已备案成功的参保人员,如何取消异地就医备案?
①城镇职工参保人员由参保单位持信息填写完整、加盖单位公章的《北京市跨省异地就医备案登记表》到所属辖区社会保险经办机构进行办理;
②城乡居民参保人员由本人或亲属到参保地社保所或参保学校,凭《北京市跨省异地就医备案登记表》申请办理。
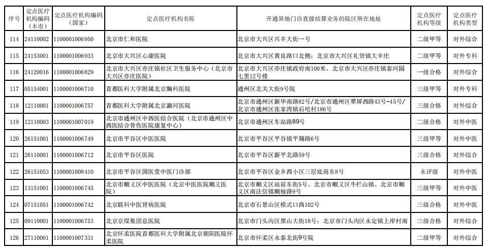
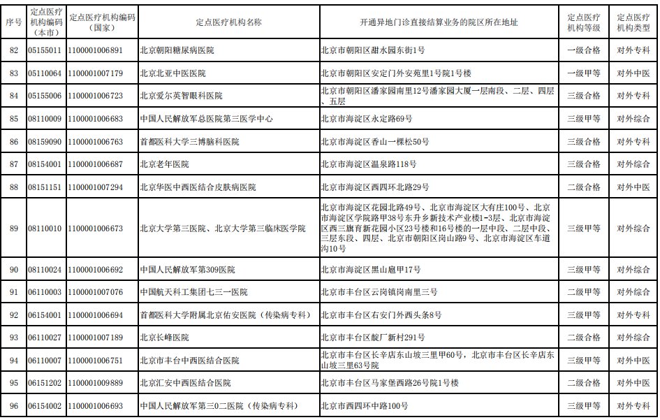
➤北京跨省异地就医定点医院名单一览
为贯彻落实国家医保局、财政部相关要求,经市、区两级医疗保险经办机构审核并通过信息系统业务验收,首都医科大学附属北京同仁医院、北京大学人民医院(北京大学第二临床医学院)等 126 家定点医疗机构已符合开通相关业务的标准,确定将此 126 家定点医疗机构纳入第四批跨省异地就医普通门(急)诊直接结算试点定点医疗机构范围,开通日期为 2021年1月18日。
图来源:北京市医疗保险事务管理中心





