腺病毒载体疫苗日前已开始在广州使用,它与广州此前使用的灭活疫苗有何异同?
一、技术路线不同
腺病毒载体疫苗的原理是将新冠病毒的刺突糖蛋白(S蛋白)基因重组到复制缺陷型的人5型腺病毒基因内,基因重组腺病毒在体内表达新冠病毒S蛋白抗原,诱导机体产生免疫应答。
简单点说就是通过技术手段将新冠病毒S蛋白基因“替换”腺病毒特定基因片段,在进入人体后可产生S蛋白,S蛋白“诱惑”免疫系统反应。
新冠病毒灭活疫苗的原理是使用非洲绿猴肾(Vero)细胞进行病毒培养扩增,经β丙内酯灭活病毒,保留抗原成分以诱导机体产生免疫应答,并加用氢氧化铝佐剂以提高免疫原性。简单点说就是通过化学手段,把病毒致病能力“杀死”,这样让病毒无法在人体内繁殖,但仍然保留它们“特定特征”,人体免疫系统可以“认得”它们,一旦有新的活病毒进入人体,就能派出抗体“追杀”病毒。
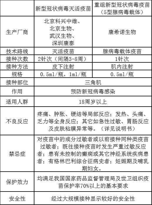
二、生产产商、接种程序不同
三、两种疫苗接种效果比较
●安全性
两种新冠病毒疫苗均获得国家药监部门批准附条件上市使用,安全性、有效性都是有一定临床试验数据支撑,均可放心选择接种。
●疫苗有效性数据
目前腺病毒载体疫苗和新冠病毒灭活疫苗的Ⅲ期临床试验期中分析结果显示,疫苗保护效力均达到国家药品监督管理局《新型冠状病毒预防用疫苗临床评价指导原则(试行)》的要求,也符合世界卫生组织《新冠病毒疫苗目标产品特性》推荐的指标要求。
●疫苗安全性监测数据
中国疾控中心5月28日发布我国新冠疫苗接种不良反应监测情况,我国新冠病毒疫苗的一般反应、异常反应发生率均低于2019年我国其他各类疫苗的平均报告水平。
>>





