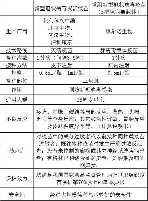
国内几种疫苗可混合接种吗?
1、按照技术指南,灭活疫苗可以混打的厂家有北京科兴中维、北京生物(北京生物、兰州生物、成都生物、长春生物分包装)、武汉生物。
2、深圳康泰虽然也是灭活疫苗,但不能与上述厂家的疫苗混打。
3、腺病毒载体疫苗只需要接种1剂次就可以,没有必要在接种完后再接种其他类型的疫苗。
4、如果已经接种1剂灭活疫苗,是否可以再接种腺病毒载体疫苗?
目前国家建议不同种类的新冠病毒疫苗不能“混打”,请按程序继续完成第二针灭活疫苗接种。
>>
地方特产2022-04-08 06:00:01未知
国内几种疫苗可混合接种吗?
1、按照技术指南,灭活疫苗可以混打的厂家有北京科兴中维、北京生物(北京生物、兰州生物、成都生物、长春生物分包装)、武汉生物。
2、深圳康泰虽然也是灭活疫苗,但不能与上述厂家的疫苗混打。
3、腺病毒载体疫苗只需要接种1剂次就可以,没有必要在接种完后再接种其他类型的疫苗。
4、如果已经接种1剂灭活疫苗,是否可以再接种腺病毒载体疫苗?
目前国家建议不同种类的新冠病毒疫苗不能“混打”,请按程序继续完成第二针灭活疫苗接种。
>>
广州中考服务平台准考证打印入口