一、登记时间
每年兵役登记时间: 1月1日 至 6月30日。
二、在网上如何登记?
1、开始
全国征兵网首页右侧,点击兵役登记(男兵)
有些小伙伴看到这么多的菜单就有些懵了,其实不用紧张,如果你是第一次来的男生,直接从“兵役登记(男兵)”进入页面就可以了;否则就从“应征报名(男兵)”进入页面。
接下来的界面出现了▼
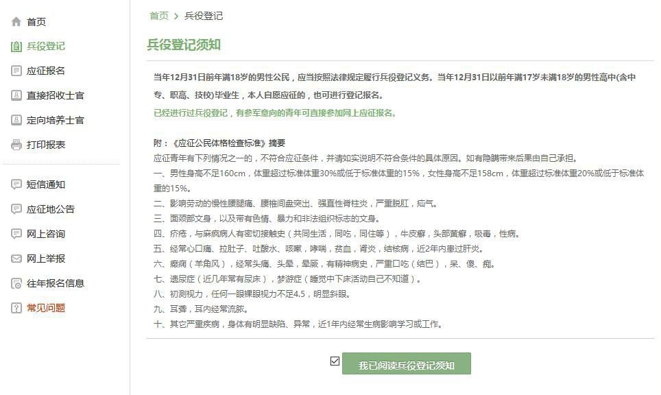
在这个页面中,会告知报名时间以及参军的政策说明,建议看后,点击“进行兵役登记”,迈出你军旅生涯的第一步吧!(★已经进行过兵役登记,有参军意向的可直接参加网上应征报名)
2、登入系统
你需要在页面上点击“注册”按钮去注册一个学信网账号后进行登录就行了,有学信网账号的,不需要再注册,直接登录。
注册学信网账号必须实名,一定要用真实姓名和身份证认真填写,兵役机关将对有效信息进行审核。
进行注册时,手机号即是账号,请牢记账号、密码。填写后,点击“立即注册” 。
注册成功后,点击“立即登录”进行兵役登记。
登录系统以后,点击右侧的“开始兵役登记”进行报名工作。
3、填写信息
开始报名你会发现跟所有的软件安装一样,会让你阅读一大篇的使用说明。我们十分不建议你跟安装软件一样,直接点“确定”。
在这个时候请详细阅读兵役登记须知。了解自己的各方面情况是否达标,这能避免后续工作出现的很多麻烦哦!
点击“我已阅读兵役登记须知”后,进入兵役登记信息填写页面。填写民族、政治面貌、户籍类型、独生子女、文化程度、学业情况、学校名称、联系电话(本人手机号、家庭电话)、户籍地、家庭住址等信息,点击“提交”后即完成兵役登记。
若要进行2020年参军报名,请点击“继续进行本年度参军报名” ,完善个人信息。看到左侧那么多菜单也不用紧张,只需按照右侧内容的提示一步步来,是绝对没有错的。
点击“打印兵役登记报名表” ,出现以下画面。
点击“下载《男性公民兵役登记卡》” ,可见下表“兵役登记报名表”内容。
至此,兵役登记工作完成,想参军的朋友还要进行初检初审、体检政考等工作!





