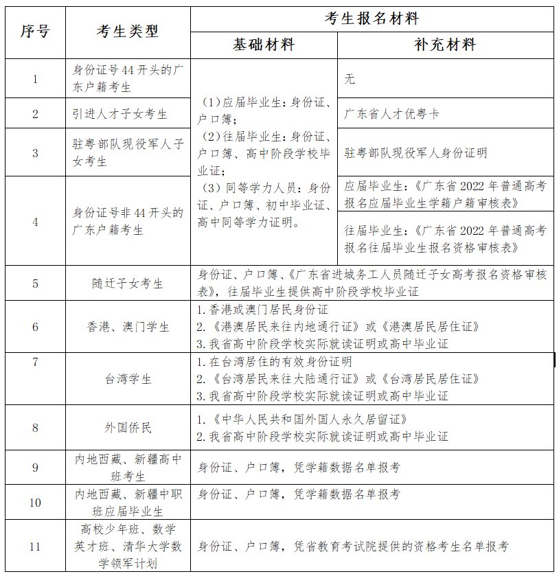
广东省户籍考生报名材料
(一)具有广东省户籍,且出生后首次申报户口登记在广东(即身份证号码前两位为44)的考生,须提交广东省常住户口簿(含复印件)、身份证。
(二)户籍从外省迁入广东省的考生
1、应届毕业生,须提交广东省常住户口簿(含复印件)、身份证和《广东省2022年普通高考报名应届毕业生学籍户籍审核表》。
2、往届毕业生,须提交广东省常住户口簿(含复印件)、身份证、高中阶段学校毕业证(或初中毕业证+高中同等学力证明)和《广东省2022年普通高考报名往届毕业生报名资格审核表》。
(三)引进人才子女考生还需补充广东省人才优粤卡;
(四)驻粤部队现役军人子女考生还需补充驻粤部队现役军人身份证明。
随迁子女报名材料
1、提供父亲或母亲的《广东省居住证》(或《深圳经济特区居住证》),随迁子女父亲或母亲在2018年9月1日前已办理居住证,截止至2021年8月31日属于有效状态。
2、提供父亲或母亲在广东省参加社会基本养老保险及基本医疗保险的证明材料(可到有关保险管理部门的办事大厅自助打印),截止至2022年8月31日缴费年限累计达到3年以上(含3年)才符合报考条件。
3、提供随迁子女在广东省参加中考并在广东省具有高中阶段学校3年完整学籍的有关证明材料。
香港、澳门学生报名材料
1.香港或澳门居民身份证;
2.《港澳居民来往内地通行证》或《港澳居民居住证》;
3.广东省高中阶段学校实际就读证明或高中毕业证。
台湾学生报名材料
1.在台湾居住的有效身份证明;
2.《台湾居民来往大陆通行证》或《台湾居民居住证》;
3.广东省高中阶段学校实际就读证明或高中毕业证。
外国侨民报名材料
1.《中华人民共和国外国人永久居留证》;
2.广东省高中阶段学校实际就读证明或高中毕业证。
具体证明材料要求,考生可到就读学校或所在地县(市、区)招生办咨询。
考生类型与报名材料对应表





