武汉将实施结婚登记“跨省通办”试点
经国务院批准,民政部将在辽宁、山东、广东、重庆、四川实施结婚登记和离婚登记“跨省通办”试点,在江苏、河南、湖北武汉、陕西西安实施结婚登记“跨省通办”试点,试点期限为2年,自2021年6月1日起至2023年5月31日止。
婚姻登记“跨省通办”试点工作启动后,如一方当事人经常居住地在试点地区,也可在试点地区办理婚姻登记。经常居住地一般是指公民离开户籍地连续居住半年以上的地方,婚姻登记机关的主要认定依据是看是否持有有效居住证。
国务院关于同意在部分地区开展内地居民婚姻登记“跨省通办”试点的批复
国函〔2021〕48号
民政部:
你部关于在部分地区开展内地居民婚姻登记“跨省通办”试点工作的请示收悉。现批复如下:
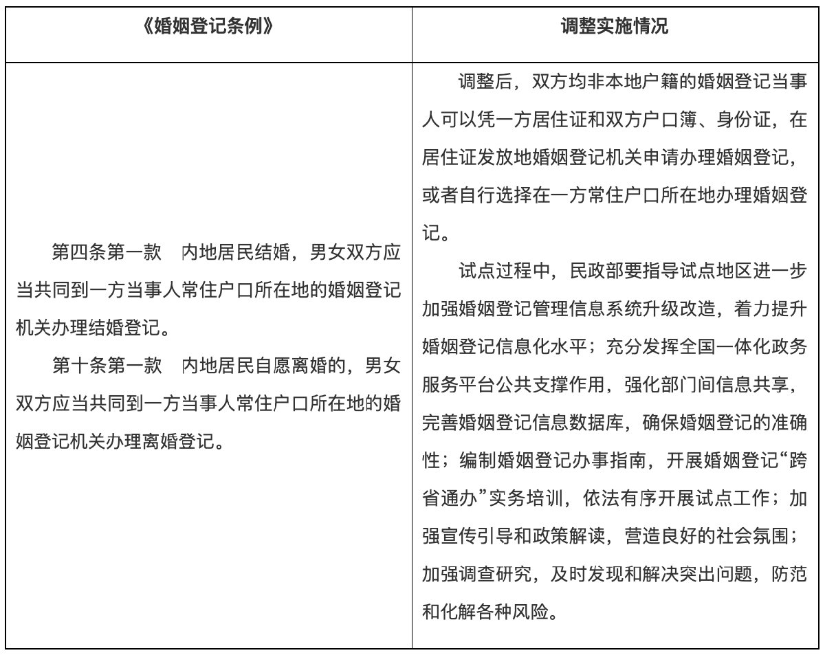
为加快推进政务服务“跨省通办”,满足群众在非户籍地办理婚姻登记的需求,推进婚姻登记制度改革,增强人民群众获得感、幸福感,同意在辽宁省、山东省、广东省、重庆市、四川省实施结婚登记和离婚登记“跨省通办”试点,在江苏省、河南省、湖北省武汉市、陕西省西安市实施结婚登记“跨省通办”试点。在试点地区,相应暂时调整实施《婚姻登记条例》第四条第一款、第十条第一款的有关规定(目录附后)。调整后,双方均非本地户籍的婚姻登记当事人可以凭一方居住证和双方户口簿、身份证,在居住证发放地婚姻登记机关申请办理婚姻登记,或者自行选择在一方常住户口所在地办理婚姻登记。试点期限为2年,自2021年6月1日起至2023年5月31日止。
国务院决定在内地居民婚姻登记“跨省通办”试点地区暂时调整实施《婚姻登记条例》有关规定目录






