2022春节武汉东湖高新区哪里可以打新冠疫苗?
当前,国内外疫情防控形势仍然严峻复杂,春节前后人员流动性增大,聚集性活动增多,疫情输入和传播风险将进一步加大。接种新冠疫苗依然是预防新冠病毒感染、降低新冠肺炎发病率和重症率最有效的手段。为全力筑牢全民免疫屏障,切实保障人民群众生命健康安全,现就春节期间有序开展新冠疫苗接种工作通告如下:
1、全球各国数据证实,老年人感染新冠病毒后发生重症和死亡的风险显著高于成年人和儿童。因此,60岁以上人群是新冠疫苗接种的重点人群。请未接种或未完成新冠灭活疫苗第3针、腺病毒疫苗第2针者尽快完成疫苗接种。
2、新冠疫苗接种后,保护效果会随时间推移逐渐减弱。18岁以上人群,距离接种新冠病毒灭活疫苗第2针或腺病毒载体新冠疫苗第1针间隔6个月以上者,应尽快完成灭活疫苗第3针、腺病毒疫苗第2针的接种,增加抗体水平,从而获得对变异株更好的保护作用。
3、3-17岁人群社会活动范围广、接触人多。未接种或未完成新冠疫苗第2针接种的学生和儿童应在家长或监护人陪同下,利用假期及时完成全程接种,建立起免疫屏障。
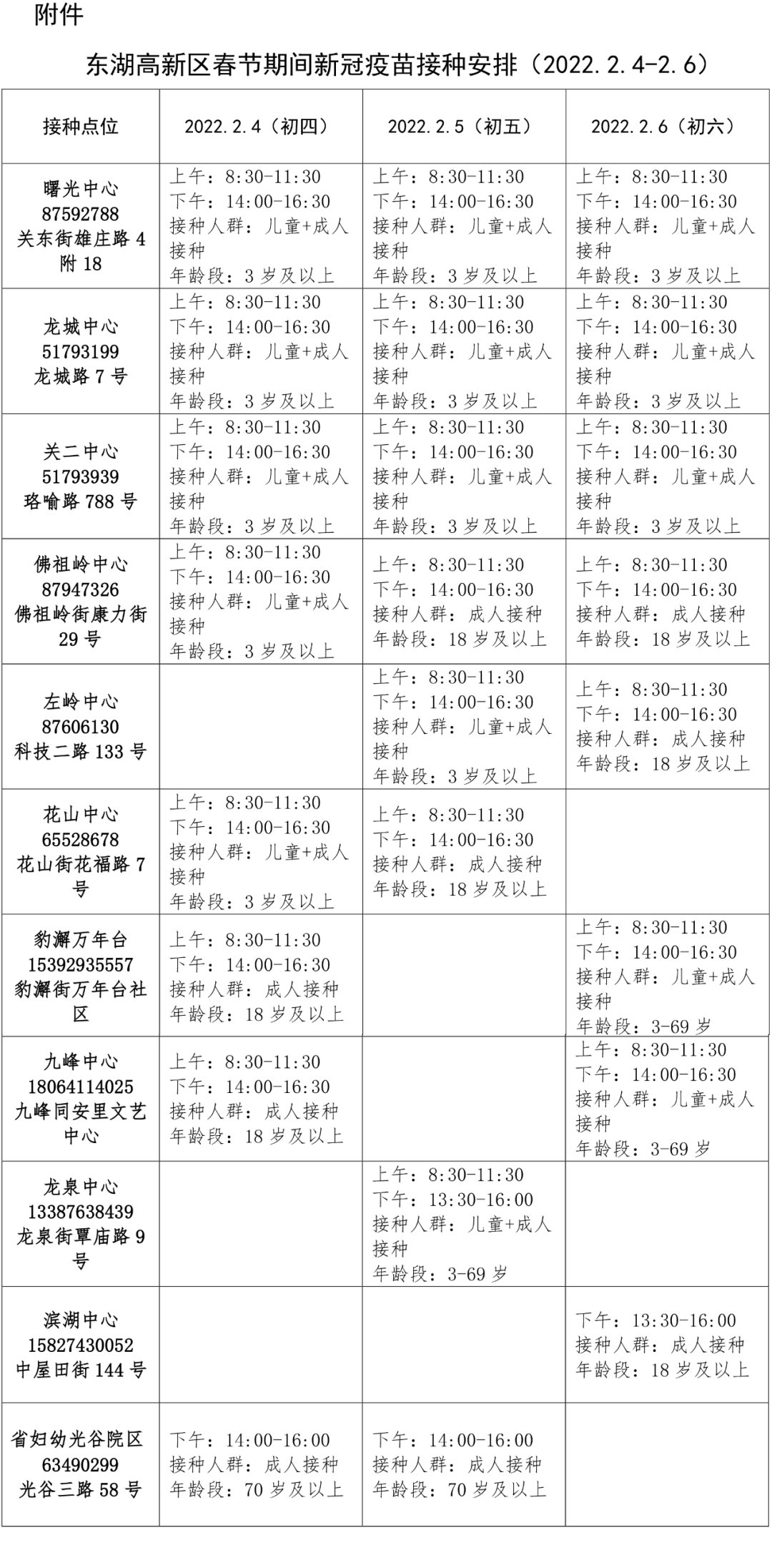
4、2022年1月31日(除夕)至2月3日(正月初三)东湖高新区各新冠疫苗接种点暂停开放;2月4日(正月初四)至2月6日(正月初六)各相关新冠疫苗接种点将有序开放(详见附表)。2月7日起恢复正常接种。





