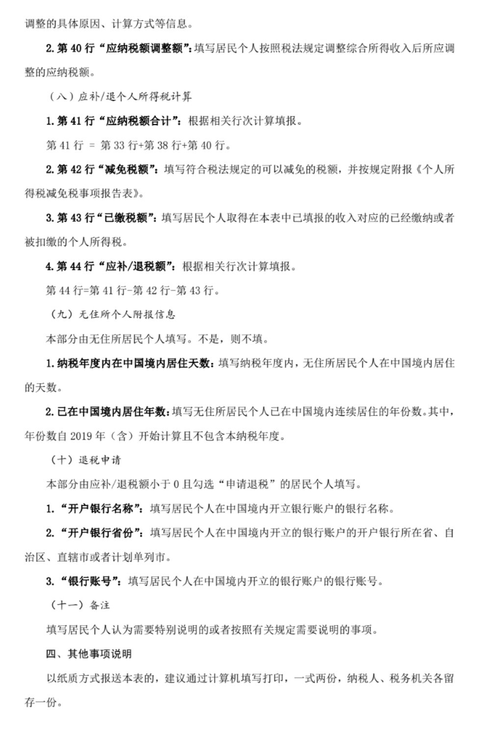
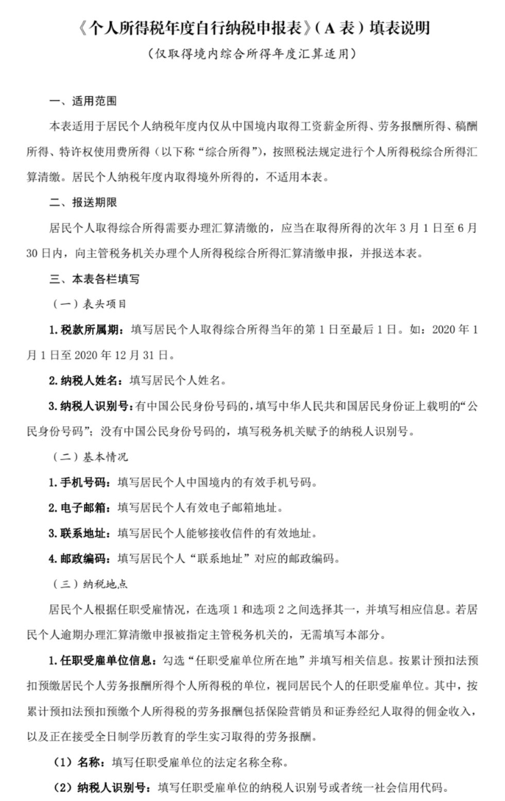
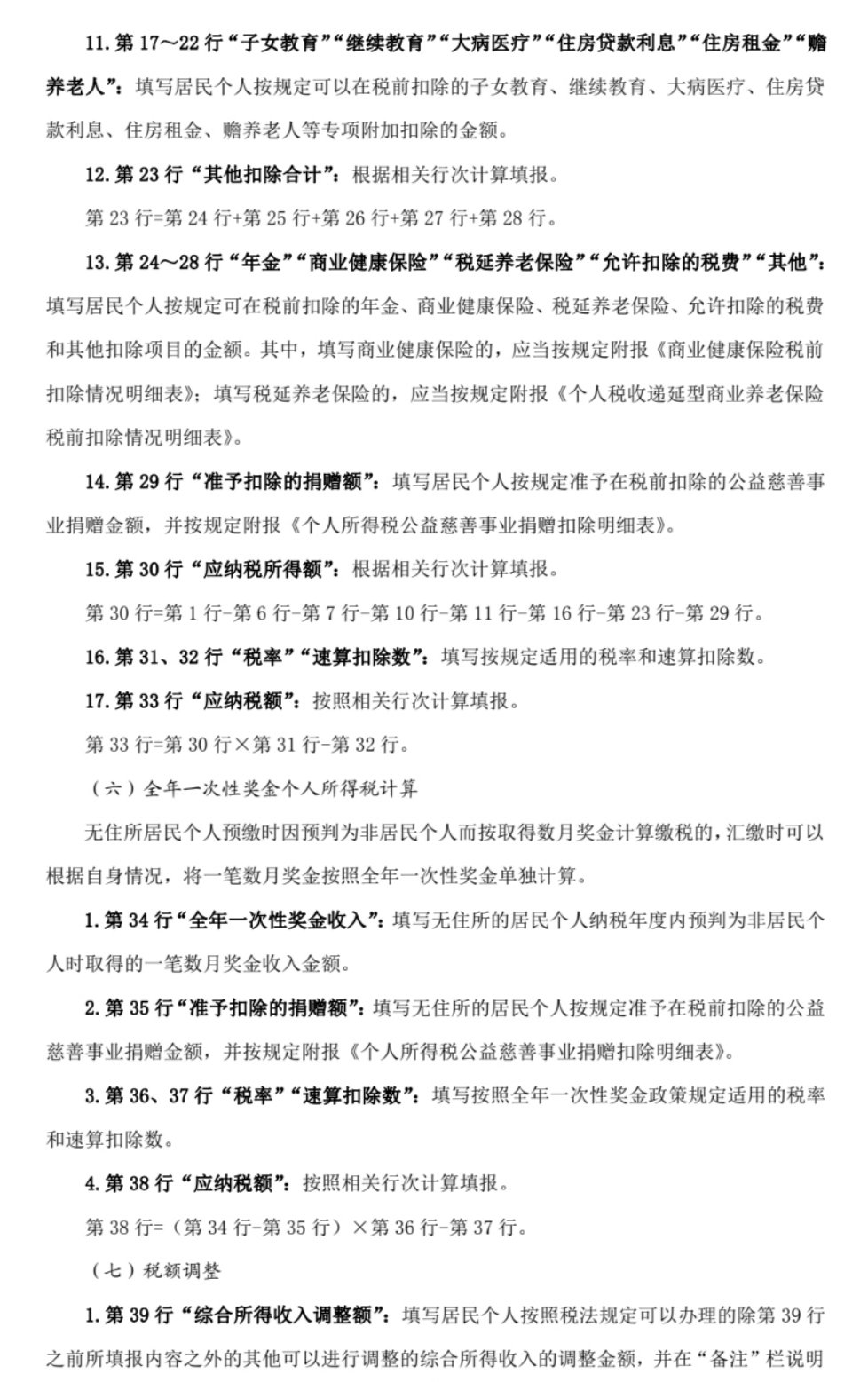
个人所得税年度自行纳税申报表(A表)填表说明

地方特产2022-04-03 18:12:27未知

《个人所得税年度自行纳税申报表》(A表)填表说明

(仅取得境内综合所得年度汇算适用)

  点击查看:

本文标签: ,年度  ,点击查看  ,所得税  ,所得  ,境内  

相关推荐

猜你喜欢

大家正在看