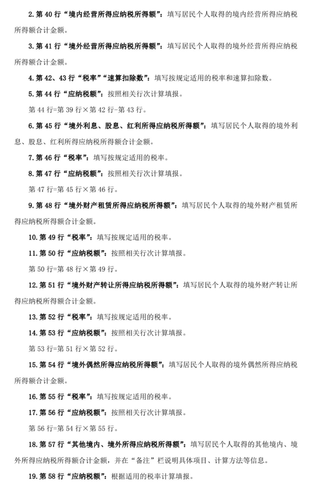
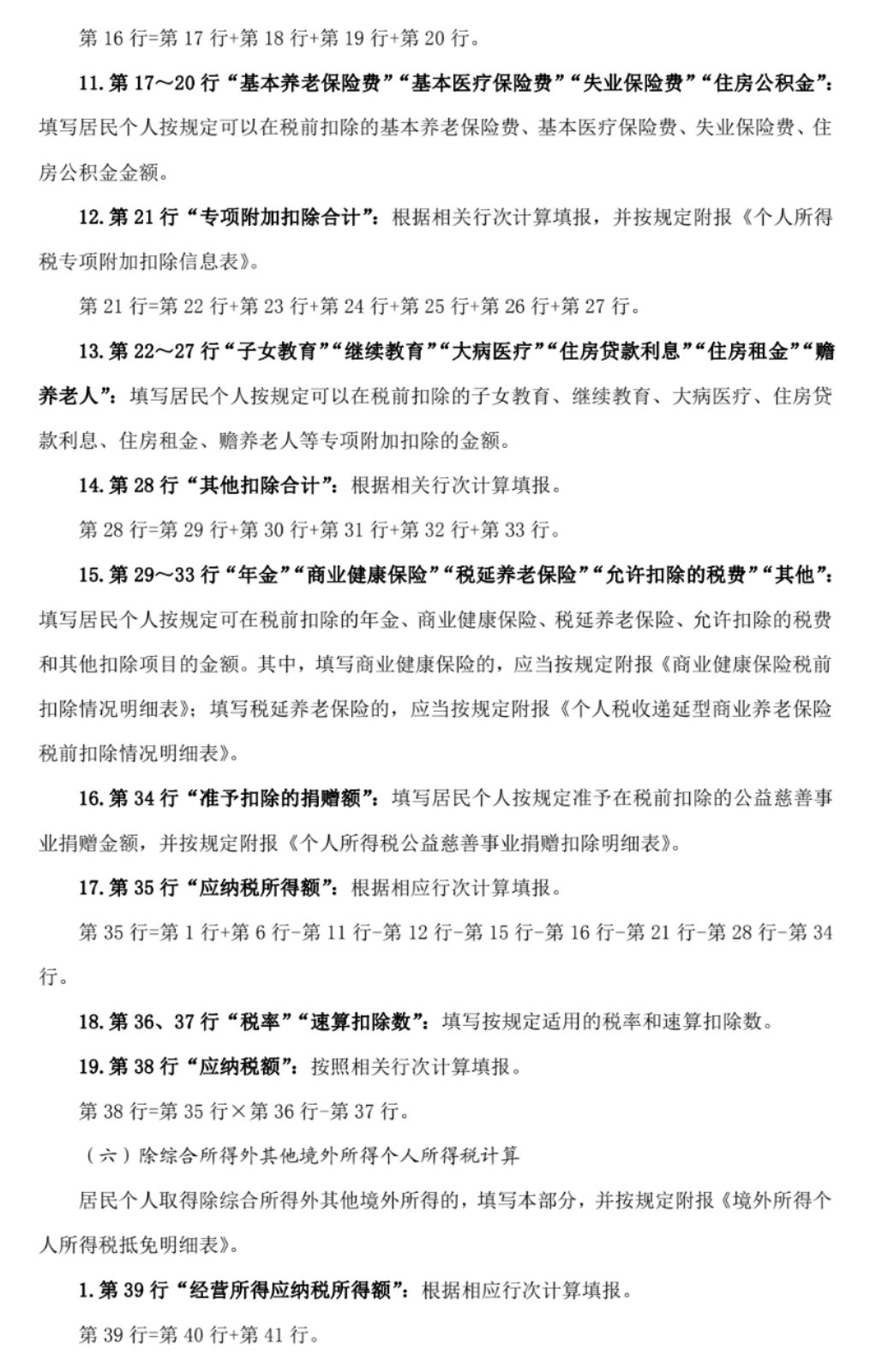
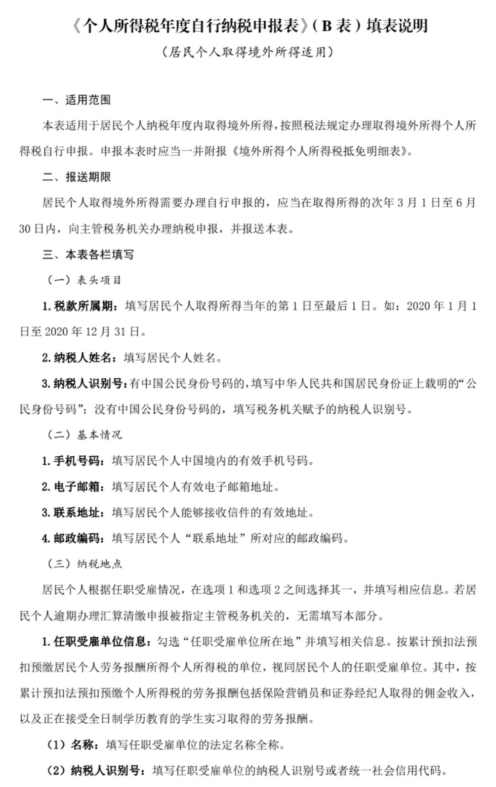
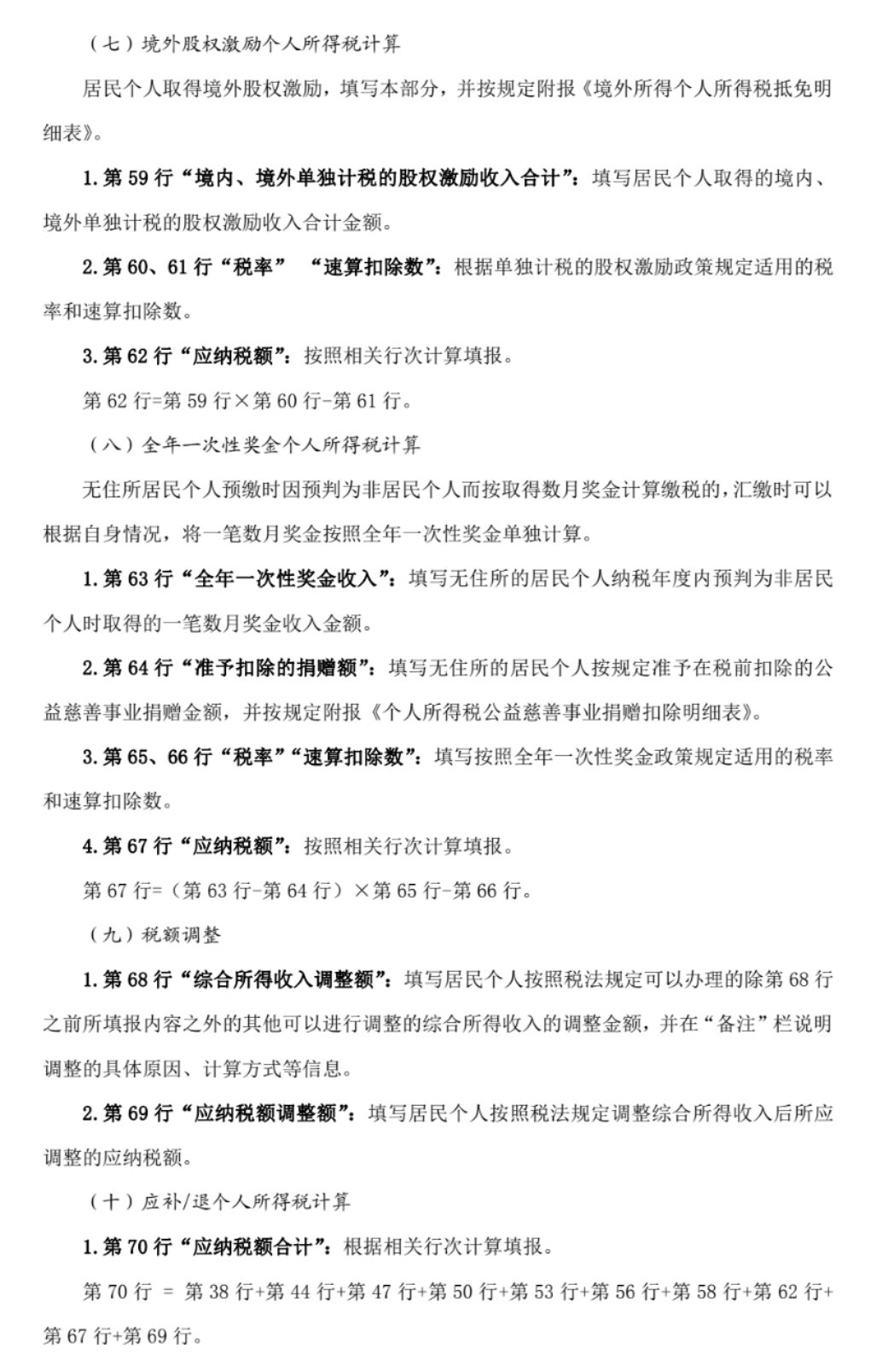
个人所得税年度自行纳税申报表(B表)填表说明

地方特产2022-04-03 18:12:11佚名

《个人所得税年度自行纳税申报表》(B表)填表说明

(居民个人取得境外所得适用)

本文标签: ,个人所得税  ,境外  ,所得  ,申报表  ,居民  

相关推荐

猜你喜欢

大家正在看