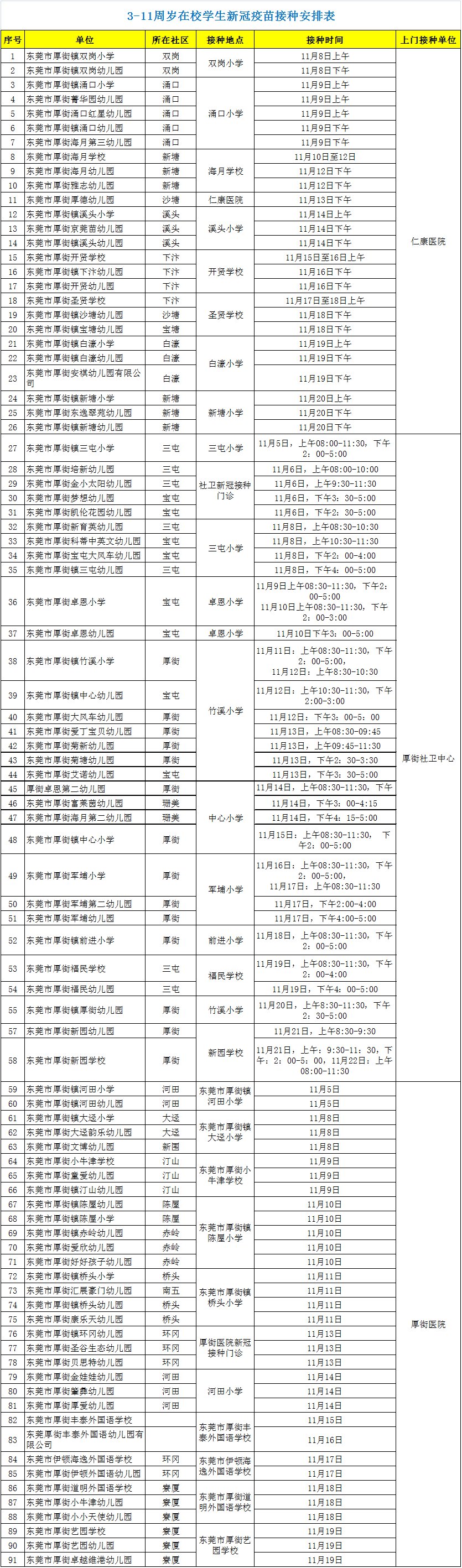
自厚街镇全面启动了3-11岁人群新冠疫苗接种工作后,很多人不清楚什么时候接种。以下是厚街镇儿童新冠疫苗接种时间表:

注意事项:
一、以上接种地点和时间,具体以学校通知为准,请密切关注学校有关消息;
二、根据工作安排,厚街镇社区卫生服务中心和仁康医院在学校临时接种点上门接种当天停诊,厚街医院不受上门接种影响,将依旧正常开放接种服务。
三、接种当天,小学学生可不用监护人陪同,由老师统一组织学生有序接种。幼儿园学生需由监护人全程陪同;
四、接种时,需带上在“粤苗”App上生成接种档案信息二维码、儿童预防接种证原件、儿童身份证或户口本复印件、父母双方至少一人的身份证复印件、《广东省新型冠状病毒疫苗接种知情同意书》和《东莞市未成年人新冠病毒疫苗接种暂缓情形确认表》;
五、对于非在园、在校人群由社区负责组织集体预约接种。其中,在内地非在莞读书的港澳台同胞,由居住地社区登记预约安排到居住地所在镇街接种点接种。
六、个别未能参加集体预约的非在园、在校目标人群可由其监护人带到就近接种单位实施个人预约接种。





