➤驻京部队军人家属随军调京所需材料
驻京部队各级政治机关应对随军调京材料、数据信息和军人配偶档案严格审核把关,确保材料的真实完备和数据的准确无误,坚决做到不符合规范要求的材料不接收、不上报。
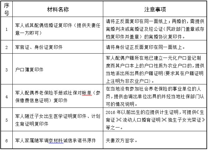
☞个人证明材料
个人证明材料均按A4纸格式大小、一式一份提供。

☞其它材料清单

☞部队申报材料
(一)申报材料清单
1.军人家属随军调京审批表。
2.调动人员情况登记表。
3.军人家属随军情况说明。
4.军人最近一次任职命令复印件,以专业技术等级条件申报的,还需提供最近一次调级通知复印件。
5.军人军官证、军人及家属身份证复印件。
6.军人或其配偶结婚证复印件。
7.军人家属户口簿复印件。
8.随迁子女出生医学证明、计划生育证明复印件及其他需要提供的证明材料。
9.同意调出函原件。(军人配偶为公务员、事业单位人员的必须提供,其他可不提供)
10.同意接收(存档)函原件。
11.空接知情承诺书。(空接的提供,京内有接收单位的不提供)
12.军人配偶养老保险手册或社保对帐单(参保缴费信息证明)复印件。
13.军人家属随军调京材料诚信声明原件。
14.在京合法住所证明(部队住房的建议先与派出所确认可以落户)。
15.其他情况说明(无其他特殊情况可不提供)。
特别说明:以上材料,除《军人家属随军调京审批表》一式二份、《调动人员登记表》一式三联外,其余材料均按一式一份提供。其中,军人家属随军情况说明、空接知情承诺书和相关证明复印件均需师(旅)级以上部队政治机关盖章、工作人员签字;分配公寓住房证明需有营房管理权限的部队营房管理部门盖章、工作人员签字。
申报材料按此清单顺序依次排放。(证件原件不需提供,如需查验,再行提供)
☞申报材料注意事项






