符合下列条件之一者,可报名参加广州市2022年中考:
(一)具有广州市初中学籍的应届毕业生。
(二)具有广州市户籍的外地返穗生或往届生。
(三)经批准的港澳台或国外来穗升学生。
(四)广州市初中学校毕业的非广州市户籍往届毕业生。
高中阶段学校在校学生不得报名。考生网上报名填写的信息和上传的材料须真实有效,对通过弄虚作假取得报名资格的考生,一经查实,将取消报名资格,如已参加考试的将取消各科目成绩,如已被录取的将取消录取资格。
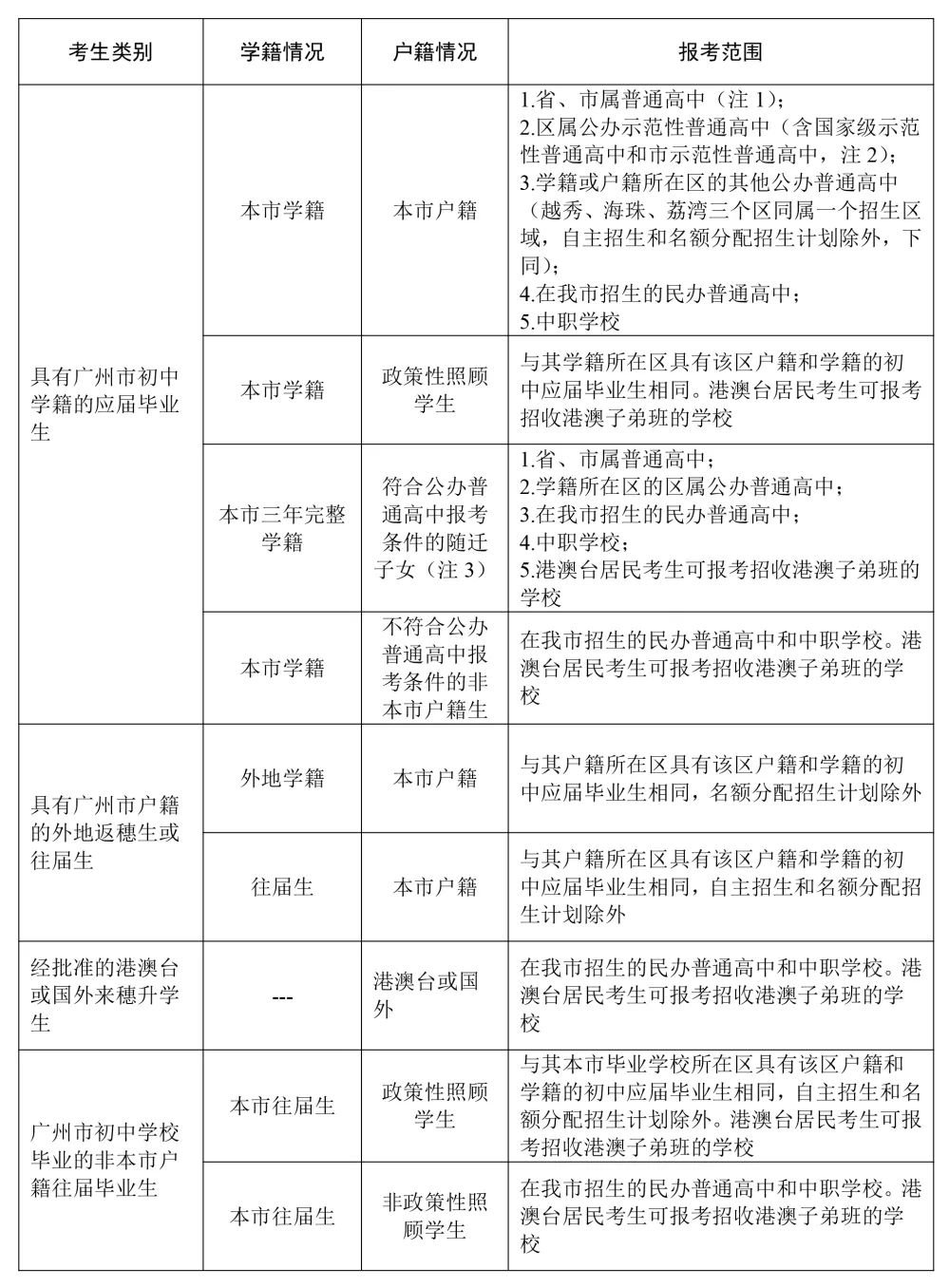
各类中考考生升学报考范围详见下表:
地方特产2022-04-02 09:02:00佚名
符合下列条件之一者,可报名参加广州市2022年中考:
(一)具有广州市初中学籍的应届毕业生。
(二)具有广州市户籍的外地返穗生或往届生。
(三)经批准的港澳台或国外来穗升学生。
(四)广州市初中学校毕业的非广州市户籍往届毕业生。
高中阶段学校在校学生不得报名。考生网上报名填写的信息和上传的材料须真实有效,对通过弄虚作假取得报名资格的考生,一经查实,将取消报名资格,如已参加考试的将取消各科目成绩,如已被录取的将取消录取资格。
各类中考考生升学报考范围详见下表:
北京朝阳区个人完税证明自助打印网点
个人所得税税率表 (综合所得适用)