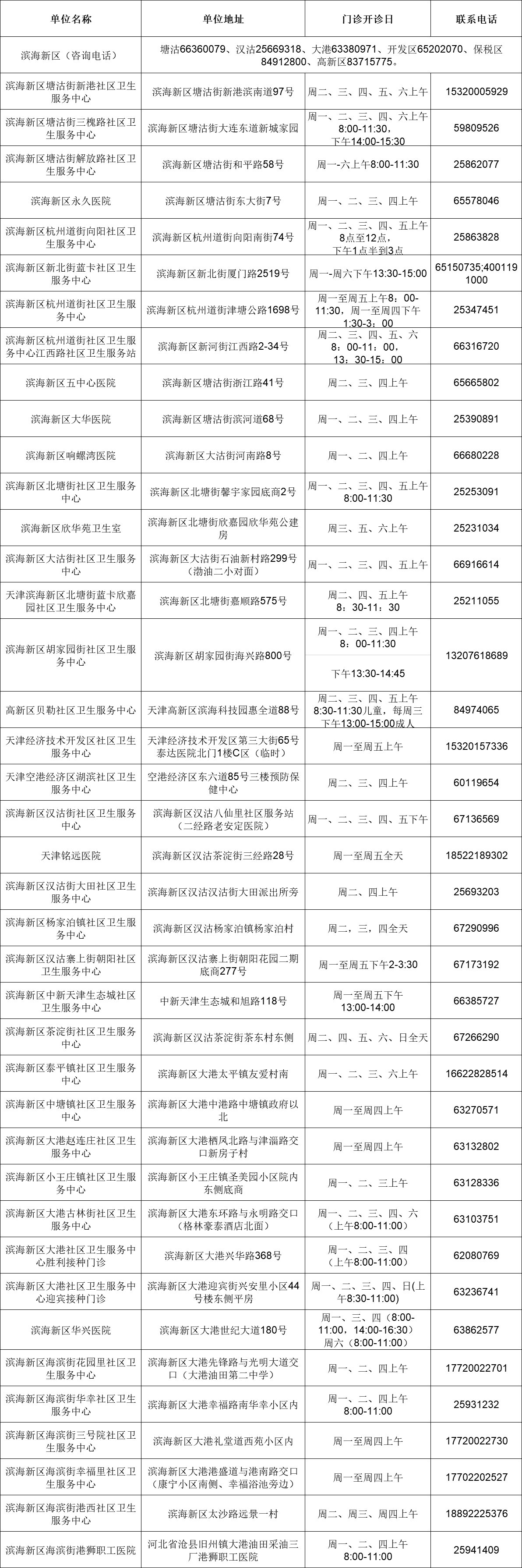
天津市滨海新区流感疫苗咨询电话:
塘沽66360079
汉沽25669318
大港63380971
开发区65202070
保税区84912800
高新区83715775
滨海新区流感疫苗预约接种门诊信息
接种反应:
因疫苗本身特性和个体差异,流感疫苗接种后可能会出现一过性的低热,如果发热在38.5℃以下可以物理降温,对症治疗,超过38.5℃建议及时就医,以便排除其他疾病因素。
禁忌:
1.已知对该疫苗所含成分,包括辅料、甲醛、裂解剂等过敏者;
2.患未控制的癫痫和其他进行性神经系统疾病者,有格林巴利综合征病史者;
3.患急性疾病、严重慢性疾病、慢性疾病的急性发作期、感冒和发热者;
4.对鸡蛋过敏者;
5.其它禁忌请参照疫苗说明书。
注意事项:
1.本疫苗自愿自费接种。
2.接种后注意在接种现场观察30分钟。
3.接种后如有不适,请及时告知接种医生,严重者请及时就医。
4.因疫苗特性或受种者个体差异等因素,疫苗保护率并非100%。
5.孕妇及哺乳期妇女接种请依据所选疫苗的说明书及医生建议。





