见习单位、岗位和规模
(一)见习单位。在现有见习单位基础上,新增一批有意愿开设见习岗位的普通高等学校和科研院所作为见习单位(以下统称"院校类见习单位")。符合条件的单位可自主向省大学生就业创业中心申报,经公示后与所属地的区、县(市)人力资源社会保障部门签订协议,并按协议要求开展就业见习工作。
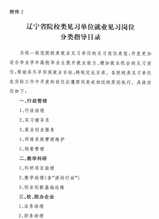
(二)岗位类型。院校类见习单位的岗位原则上应设立在内部机构、下属企业或科研项目,具体按照《辽宁省院校类见习单位就业见习岗位分类指导目录》确定的岗位类型,由院校类见习单位组织开发。
(三)见习规模。具体岗位数量由院校类见习单位结合需求提出,报省大学生就业创业中心备案公示后,由沈阳市人力资源社会保障部门下达给所属区 、县(市)人力资源社会保障部门。





