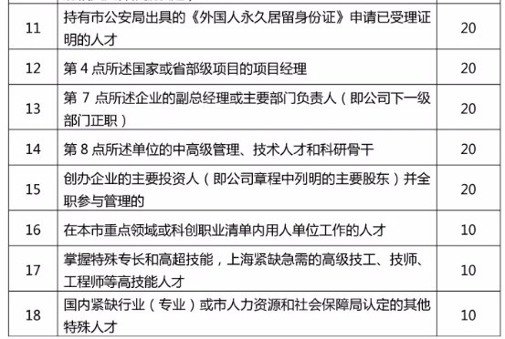
为解决海外人才在沪工作生活待遇问题、吸引海外人才来沪工作、创新创业,上海首创海外人才居住证制度。除了海外人才居住证的基本计分指标,还有一些项目可以作为附加分加分哦!以下就是海外人才居住证附加分指标:
上海海外人才居住证申请流程
一网通办登录入口:点击进入
申请步骤如下:
1、用人单位通过“一网通办”平台提出申请,上传相关材料和照片,预审通过后,向受理窗口现场提交申请材料。
2、受理窗口收到申请材料后,对材料齐全且符合法定形式要求的,应当场受理,并出具书面受理凭证;对材料不齐全或者不符合法定形式要求的,应当场书面告知需要补正的全部材料。
3、受理窗口应当自出具受理凭证之日起2个工作日内,将申请信息、材料移送市人力资源社会保障局。
4、市人力资源社会保障局自收到申请信息和材料之日起7个工作日内完成核定,以数据共享方式将信息分别发送至市社会保障卡服务中心、市大数据中心,其分别在10个工作日内完成实体证件和电子证件的制作。
5、申请人可通过“一网通办”平台在线打印《办理〈上海市居住证〉(B证)通知书》后至市公安局出入境管理局领取实体证件。





