| 门诊级别 | 门诊名称 | 地址 | 咨询电话 |
| 甲级 | 天津市河西区挂甲寺街社区卫生服务中心 | 天津市河西区南北大街新城小区68号增1号 | 28356201 |
| 乙级 | 天津市大营门街接种门诊 | 河西区大沽南路365号 | 23282235 |
| 乙级 | 天津和睦家医院 | 河西区潭江道天潇园22号 | 58568500 |
注:甲级门诊为24小时开诊
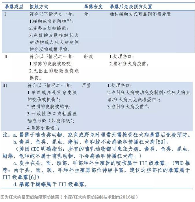
狂犬病疫苗接种程序是怎样的(针对暴露后预防)?
Ⅰ级暴露者不需要接种疫苗。Ⅱ和Ⅲ级暴露者接种有两种方法:
1.5针法程序:第0、3、7、14和28天各接种1剂(每剂0.5ml或1.0ml),共接种5剂。
2.“2-1-1”程序:第0天接种2剂(左右上臂三角肌各接种1剂),第7天和第21天各接种1剂,共接种4剂。(此程序只适用于我国已批准可以使用“2-1-1”程序的狂犬病疫苗产品)
2岁以上儿童和成人接种部位在上臂三角肌肌内注射,2岁以下儿童可在大腿前外侧肌注射,禁止臀部注射。
特别需要注意的是首次暴露Ⅲ级暴露者,患有严重免疫缺陷,长期大量使用免疫抑制剂,头面部暴露的Ⅱ级暴露者除了接种狂犬病疫苗,还要接种狂犬病被动免疫制剂。最好在伤口清洗完成后立刻开始,如未能及时注射,在第一剂狂犬病疫苗接种后7天内也可使用。狂犬病被动免疫制剂不同于狂犬病疫苗,需要严格按照体重计算剂量,一次性足量使用。
狂犬病疫苗和狂犬病被动免疫抑制剂不得注射在同一部位,也严禁用同一注射器注射狂犬病疫苗和狂犬病被动免疫制剂。





