上海4S店上牌费用是不是和车管所一样?
费用是一样的。“上牌点”办理注册登记的收费标准与车管所一样,仅收取工本费,以普通小型客车为例,收费标准为:牌照费100元,机动车行驶证10元,机动车登记证书10元,机动车临时行驶车号牌5元(有现场制牌功能的上牌点不收取5元临牌费用)。
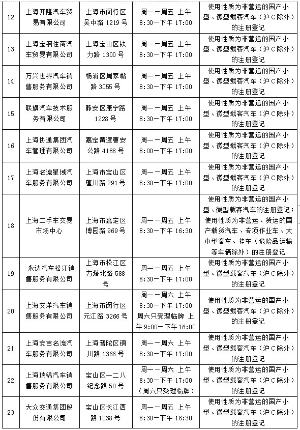
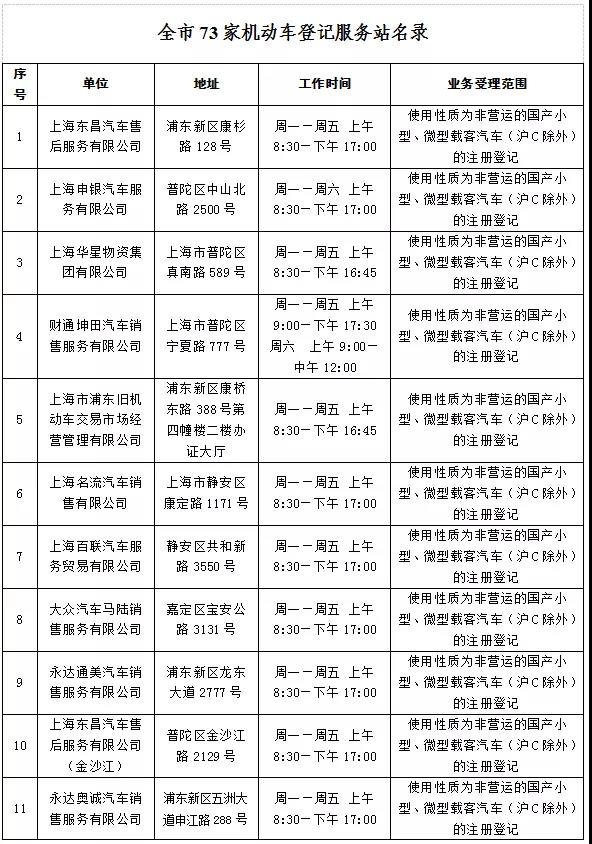
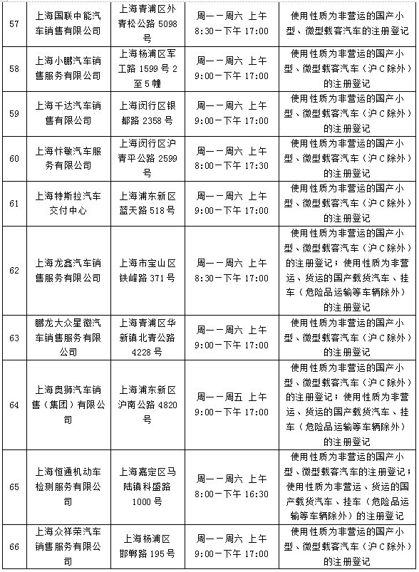
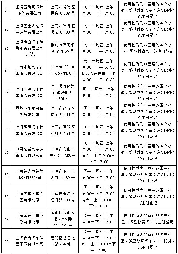
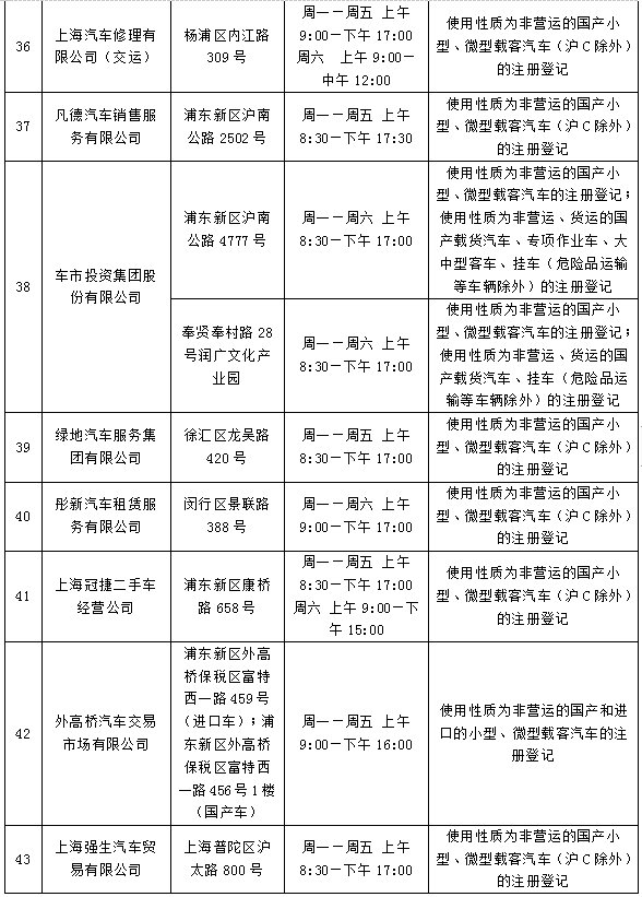
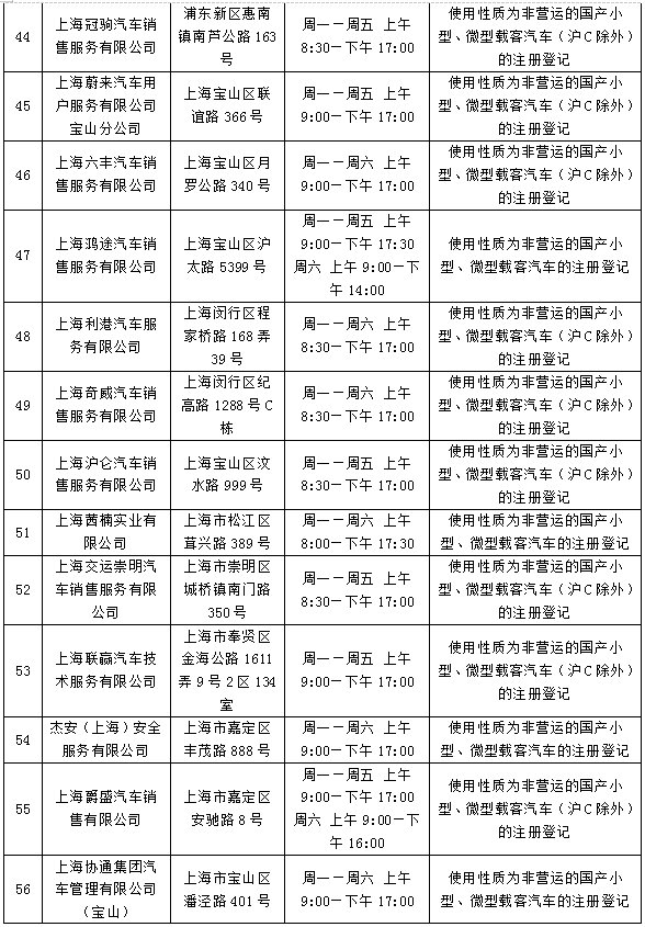
全市73个机动车登记服务站(即“上牌点”)可办理新车注册登记
地方特产2022-03-30 06:07:53佚名
上海4S店上牌费用是不是和车管所一样?
费用是一样的。“上牌点”办理注册登记的收费标准与车管所一样,仅收取工本费,以普通小型客车为例,收费标准为:牌照费100元,机动车行驶证10元,机动车登记证书10元,机动车临时行驶车号牌5元(有现场制牌功能的上牌点不收取5元临牌费用)。
全市73个机动车登记服务站(即“上牌点”)可办理新车注册登记
在上海异地驾驶证申请换证需提交什么材料
武汉企业职工养老金实行社保卡发放