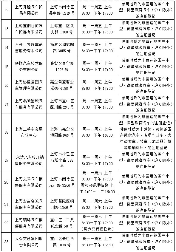
上海汽车4S店上牌点接待不在该店购车的人吗?
会的。“上牌点”面向所有符合材料证明要求和车辆要求的客户进行上牌。
上牌点”可以办临牌吗?
“上牌点”未设号牌现场制作点的,车主申请上牌时可一并在网点领取临时行驶车号牌。此外,上牌点可为已销售车辆但尚未办理注册登记的车辆办理临牌(按照本市有关规定,尚未注册登记的机动车核发临牌不得超过两次)。







地方特产2022-03-30 06:06:15佚名
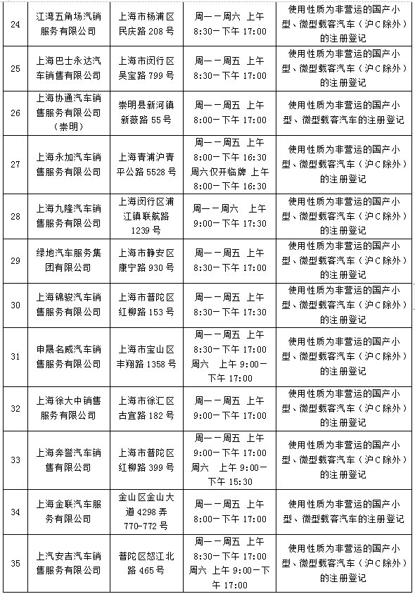
上海汽车4S店上牌点接待不在该店购车的人吗?
会的。“上牌点”面向所有符合材料证明要求和车辆要求的客户进行上牌。
上牌点”可以办临牌吗?
“上牌点”未设号牌现场制作点的,车主申请上牌时可一并在网点领取临时行驶车号牌。此外,上牌点可为已销售车辆但尚未办理注册登记的车辆办理临牌(按照本市有关规定,尚未注册登记的机动车核发临牌不得超过两次)。







北京怀柔区科荟雅园共有房户型信息一览