为落实市委、市政府决策部署,按照《石家庄市规范停车场管理工作方案》关于“对道路通行压力小、停车位需求量大的老旧小区和居民小区周边地段,实行白天收费,夜间(19:00-次日7:30)免费”的要求。
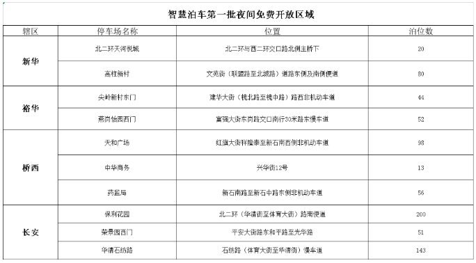
目前,石家庄智慧泊车公司首批选定10个停车场(详见下图),试点施划蓝白双色停车泊位,在这些蓝白双色标线的泊位停车,实行白天收费、晚间免费。
夜间免费停车泊位有什么标识?
石家庄智慧泊车公司在首批选定的10个停车场试点施划蓝白双色停车泊位,在这些蓝白双色标线的泊位停车,实行“白天收费、晚间免费”。





