哪些事项可以通过e福州便民服务自助终端自助办
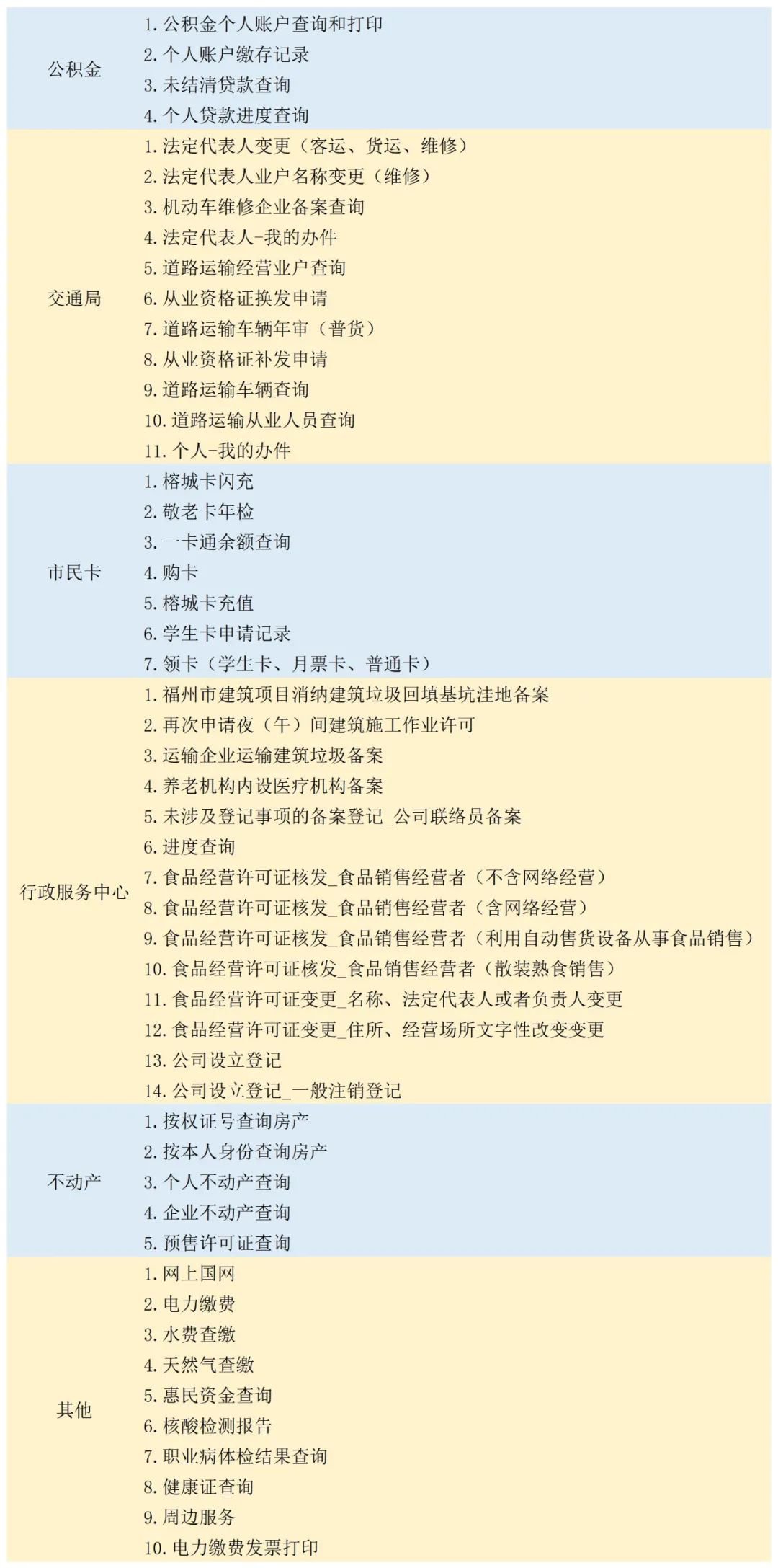
在自助终端机上,市民可自助办理公安、医保、社保、公积金、不动产、交通局、市民卡等部门的服务事项,包括交通罚没、医社保证明查询打印、不动产证明查询和打印、一卡通充值办理、道路运输证年检、敬老卡年检、居住证擦写、无犯罪记录证明开具、电费缴交等高频热门业务。
e福州自助终端机采用“互联网+可信身份认证”技术,实行刷脸自助办事,既便捷又安全。若是未携带身份证,扫描支付宝二维码或“福码”亦可直接办事。
地方特产2022-03-30 03:08:32佚名
哪些事项可以通过e福州便民服务自助终端自助办
在自助终端机上,市民可自助办理公安、医保、社保、公积金、不动产、交通局、市民卡等部门的服务事项,包括交通罚没、医社保证明查询打印、不动产证明查询和打印、一卡通充值办理、道路运输证年检、敬老卡年检、居住证擦写、无犯罪记录证明开具、电费缴交等高频热门业务。
e福州自助终端机采用“互联网+可信身份认证”技术,实行刷脸自助办事,既便捷又安全。若是未携带身份证,扫描支付宝二维码或“福码”亦可直接办事。
海口市养老保险转出办理流程
合肥市第一人民医院晚上可以做核酸检测吗?