为落实市委、市政府决策部署,按照《石家庄市规范停车场管理工作方案》关于“对道路通行压力小、停车位需求量大的老旧小区和居民小区周边地段,实行白天收费,夜间(19:00-次日7:30)免费”的要求。
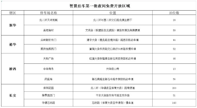
目前,石家庄智慧泊车公司首批选定10个停车场(详见下图),试点施划蓝白双色停车泊位,在这些蓝白双色标线的泊位停车,实行白天收费、晚间免费。
夜间免费停车时段是?
夜间19:00 至 次日早上7:30。
“白天收费,夜间免费”的出台背景是?
为落实石家庄市委、市政府决策部署,按照《石家庄市规范停车场管理工作方案》关于“对道路通行压力小、停车位需求量大的老旧小区和居民小区周边地段,实行白天收费,夜间(19:00-次日7:30)免费”的要求,石家庄市规范停车场管理工作领导小组办公室积极发动人大代表、政协委员等全程参与,广开言路充分听取社会各界的意见,取得广大人民群众的关心、理解与支持。
夜间免费停车泊位有什么标识?
石家庄智慧泊车公司在首批选定的10个停车场试点施划蓝白双色停车泊位,在这些蓝白双色标线的泊位停车,实行“白天收费、晚间免费”。





