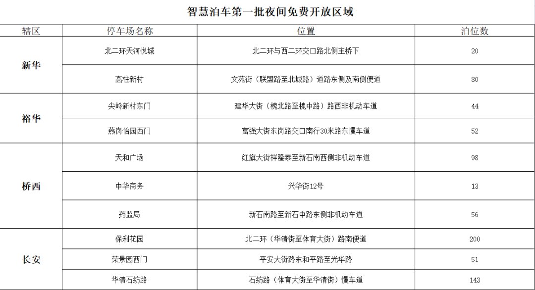
问:2021石家庄夜间免费停车位一共有几个?在哪里?
答:石家庄首批实行“白天收费,夜间免费”的停车场,能够为广大市民提供757个停车位。
点击查看

相关阅读
平面停车场(亦称广场式),具有一定的用地面积,通过交通标线划分成通道和停车泊位,配上指向箭头和标志等交通设施。其停车方式有垂直式(与通道呈直角)、平行式(与通道呈平行)、斜列式和交错式布置四种方式。一般常用垂直式布置,优点是节省停车面积。也有采用斜列式布置,其斜列角度依场地形状确定,优点是进出方便,周转率高,安全性好。
地方特产2022-03-29 12:03:25未知
问:2021石家庄夜间免费停车位一共有几个?在哪里?
答:石家庄首批实行“白天收费,夜间免费”的停车场,能够为广大市民提供757个停车位。
点击查看

相关阅读
平面停车场(亦称广场式),具有一定的用地面积,通过交通标线划分成通道和停车泊位,配上指向箭头和标志等交通设施。其停车方式有垂直式(与通道呈直角)、平行式(与通道呈平行)、斜列式和交错式布置四种方式。一般常用垂直式布置,优点是节省停车面积。也有采用斜列式布置,其斜列角度依场地形状确定,优点是进出方便,周转率高,安全性好。
2021石家庄晚上停车什么时候免费
郑州车管所及各分所地点