天津指标证明文件获取:
获取方式:
线上:天津市小客车调控管理信息系统(登陆后可查看下载)
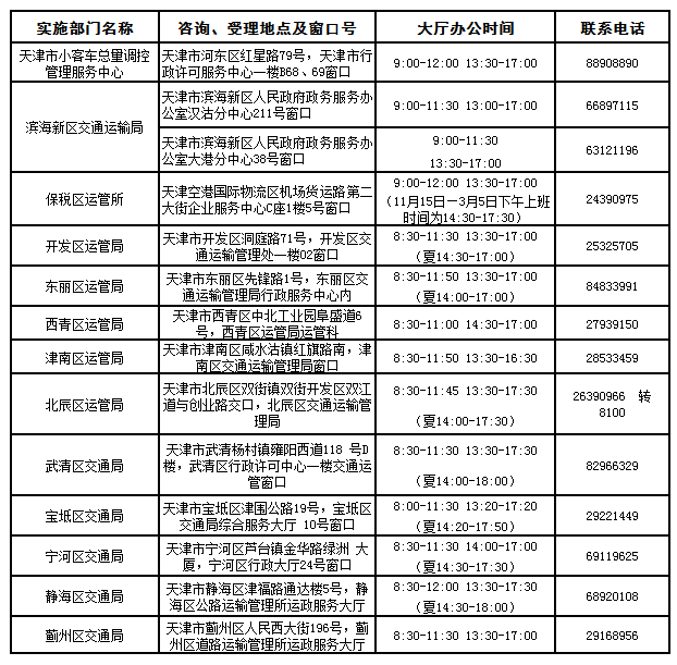
线下:政务服务窗口领取(点击查看网点)
指标使用类型:
普通车指标、节能车指标及新能源车指标。
普通车增量指标,可以用于普通车、节能车或者新能源车办理登记。节能车增量指标,可以用于节能车或者新能源车办理登记。
更新指标,可以用于与原指标使用类型相同的小客车办理登记。
其他指标只能用于与申请条件一致的小客车办理登记。使用其他指标登记的小客车不会改变其原有指标使用类型。
地方特产2022-06-11 09:13:01佚名
天津指标证明文件获取:
获取方式:
线上:天津市小客车调控管理信息系统(登陆后可查看下载)
线下:政务服务窗口领取(点击查看网点)
指标使用类型:
普通车指标、节能车指标及新能源车指标。
普通车增量指标,可以用于普通车、节能车或者新能源车办理登记。节能车增量指标,可以用于节能车或者新能源车办理登记。
更新指标,可以用于与原指标使用类型相同的小客车办理登记。
其他指标只能用于与申请条件一致的小客车办理登记。使用其他指标登记的小客车不会改变其原有指标使用类型。