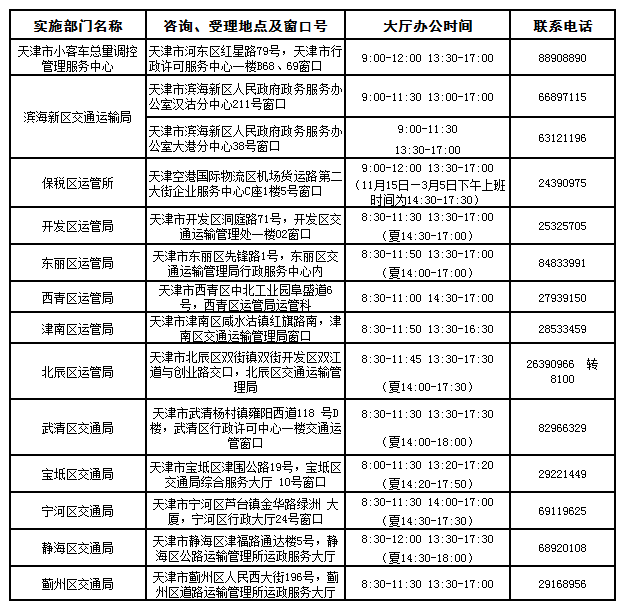
天津小客车指标服务窗口:
线上办理渠道:
增量指标申请流程:
(一)选择指标配置方式,获取申请编码;
(二)审核通过后,确认申请编码为有效编码;
(三)凭有效编码,参加增量指标摇号或者竞价。
个人只能获取一个申请编码,单位获取的申请编码数量,按照《天津市小客车总量调控管理办法》十一条规定确定。一个申请编码只能选择一种指标配置方式。
单位和个人申请退出增量指标配置的,应当在增量指标配置当月20日之前提出。需要改变申请类型或者配置方式的,应当退出原申请后重新提出申请。
每月9日之后提出的申请,纳入次月指标配置。






