衡阳疾控7月11日疫情防控最新提醒
近期,我国境内本土疫情呈扩散蔓延趋势。广东省深圳、广州、江门、佛山、阳江、茂名、湛江、中山、清远、东莞相继报告本土疫情,感染者在被管控前,涉及多处重点场所和人群聚集性场所,社区传播风险和外溢风险均较高。上海KTV 疫情已隐匿传播一段时间,疫情波及范围广,本地扩散风险和外溢风险依然较高。为切实落实“外防输入,内防反弹”的防控策略,科学精准防控疫情,衡阳疾控提醒广大市民:
1、非必要不外出
倡导非必要不外出,近期确有外出旅行计划的市民,出行前要通过中国政府网及国务院客户端小程序查询目的地最新疫情防控政策,主动配合当地疫情防控措施,途中做好个人防护。
2、履行主动报备
外省入(返)衡人员,特别是广东、上海、安徽、江苏、海南、山东等有疫情发生的地区入(返)衡人员,提前2天向居住地所在社区(村)及单位进行报备,通过登陆湖南居民健康卡中的“入湘报备”微信小程序,进行“入(返)湘人员报备登记”。有涉疫风险的人员要立即向社区(村)、住宿宾馆和单位报告,配合落实相关防控措施。对瞒报、谎报个人行程和健康状况的,将可能依法被追究法律责任。
3、精准核酸检测
离开陆地边境口岸城市和7天内有本地疫情的市(州、盟),需持48小时核酸检测阴性证明入(返)衡。外省入(返)衡人员按照“愿检尽检”的原则,在入(返)衡后第一落点尽快开展核酸检测。
4、规范场所防疫
所有公共场所按规定申领、设置、张贴使用场所码和行程卡,对有多个入口的公共场所要一门一码。进入公共场所主动配合戴口罩、扫“场所码”、测温等防控要求,无异常后方可进入。各场所的防控监督员要加强巡查和督促防控措施的落实,做到逢进必扫、逢扫必验、不漏一人。
5、坚持个人防护
所有市民要树立“每个人都是自己健康第一责任人”的理念。继续保持随身携带口罩、科学佩戴口罩、勤洗手、常通风、文明用餐、咳嗽礼仪、安全距离等良好卫生习惯和健康生活方式;不举办聚集性活动;科学处理境外包裹和进口冷链食品。
6、落实健康监测
一旦出现发热、干咳、乏力、咽痛、嗅(味)觉减退、腹泻等症状,应做好个人防护,立即前往医疗机构发热门诊就诊,避免乘坐公共交通工具。
7、及时接种疫苗
目前接种新冠疫苗仍是预防和控制新冠肺炎最经济最有效的手段,请符合接种条件的市民,特别是60岁及以上的老年人尽早主动完成疫苗全程接种和加强接种,做到“应接尽接”“应接必接”“应接快接”,共筑全民免疫屏障。
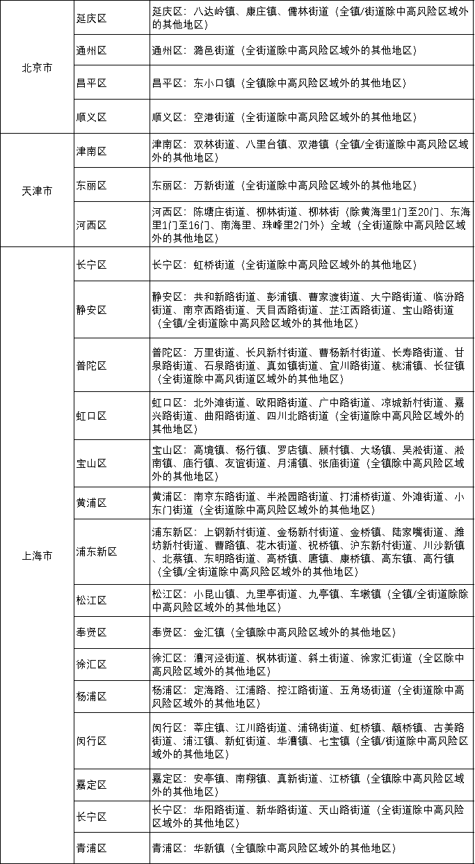
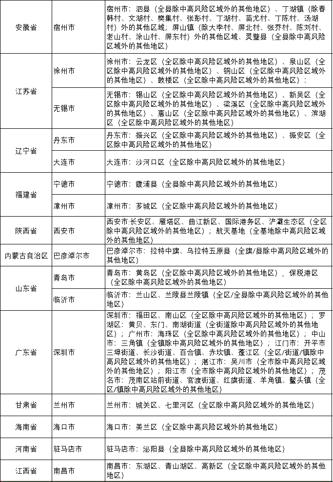
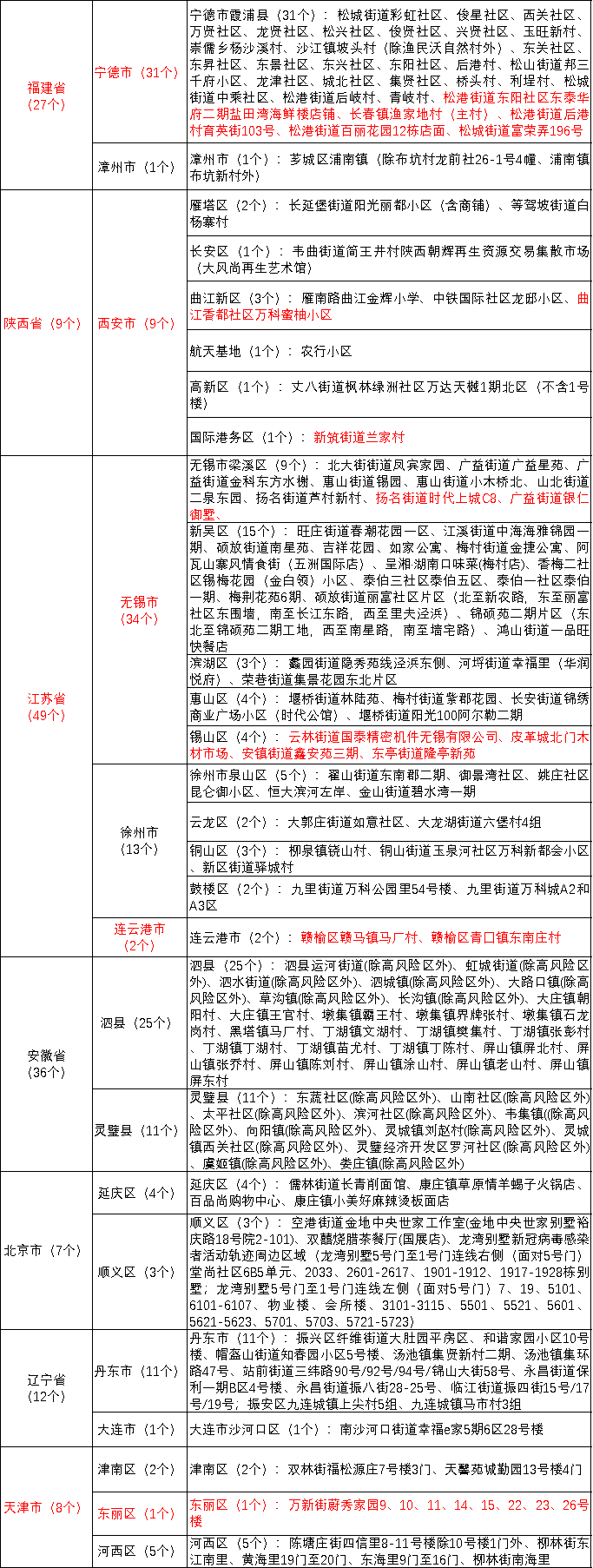
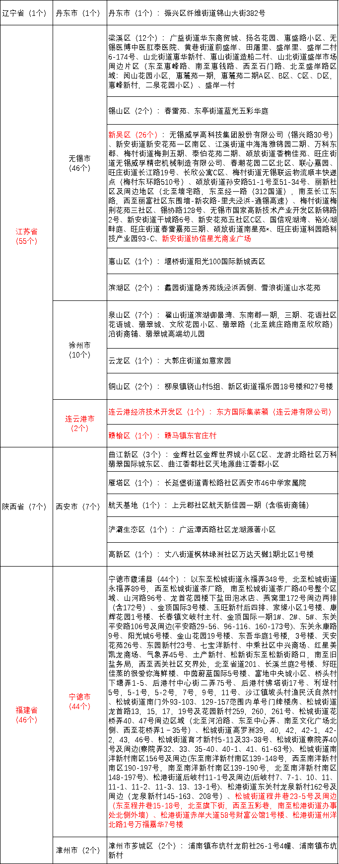
疫情发生地入衡人员健康服务措施
(调整时间2022年7月11日)





