中山珠海跨市公交线路暂停营运
根据疫情防控工作部署,自2022年7月13日10时起,中珠跨市的公共汽车687、989、991、993、997、998、999、G991、G993路及坦洲镇内公交684、688路等11条公交线路暂停营运;
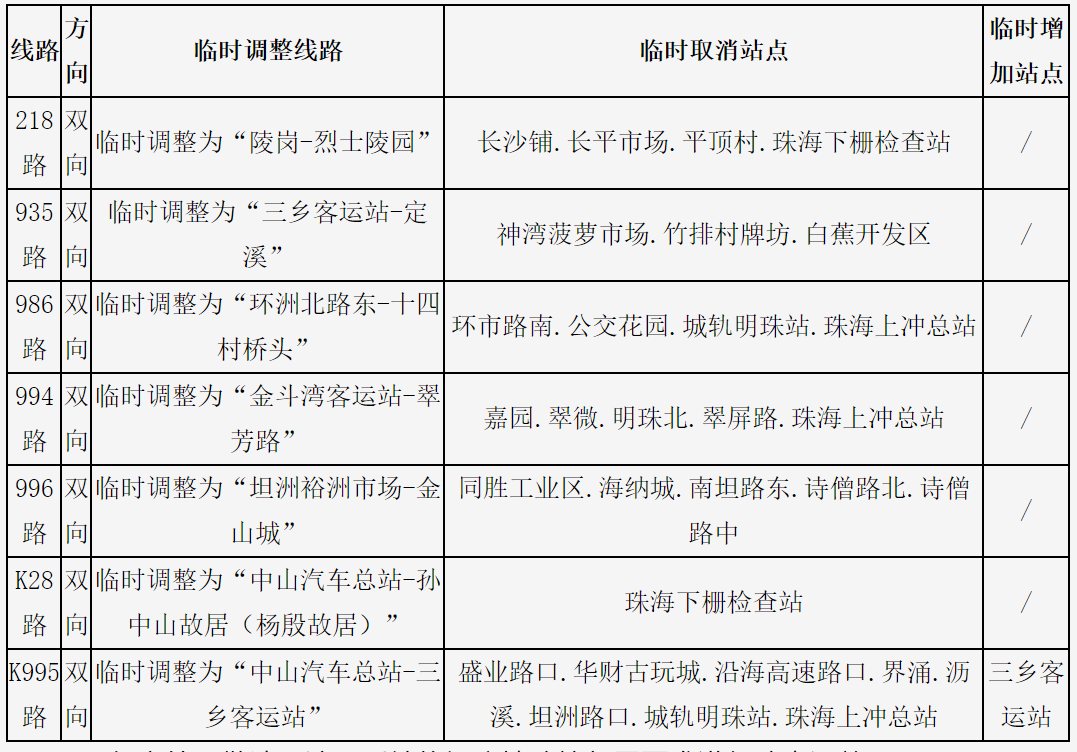
公共汽车218、935、986、994、996、K28、K995路等7条公交线路临时调整线路首末站;
公共汽车211、611路临时取消停靠“沿海高速路口”站(双向)(调整的线路情况如下表)。

不便之处,敬请原谅。后续将视疫情防控部署要求进行动态调整。
社会热点2022-10-24 19:50:31佚名
中山珠海跨市公交线路暂停营运
根据疫情防控工作部署,自2022年7月13日10时起,中珠跨市的公共汽车687、989、991、993、997、998、999、G991、G993路及坦洲镇内公交684、688路等11条公交线路暂停营运;
公共汽车218、935、986、994、996、K28、K995路等7条公交线路临时调整线路首末站;
公共汽车211、611路临时取消停靠“沿海高速路口”站(双向)(调整的线路情况如下表)。

不便之处,敬请原谅。后续将视疫情防控部署要求进行动态调整。