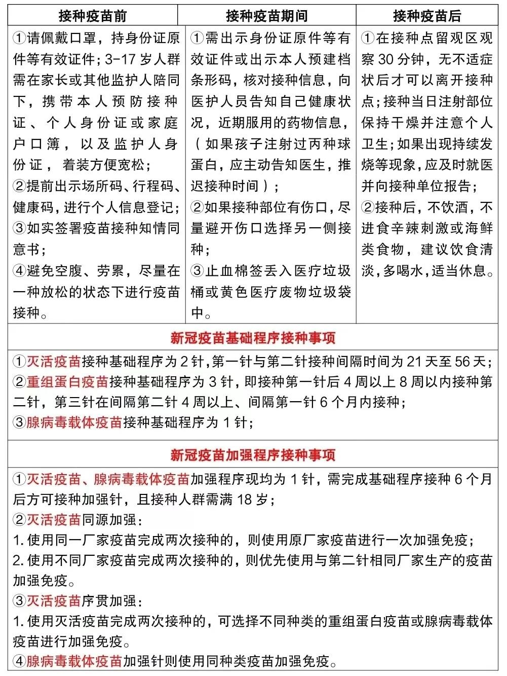
【州桥社区卫生服务中心预防接种科新冠疫苗接种通知】
请居民朋友仔细阅读以下注意事项
(注:新冠疫苗具体接种事项请以当日所填写新冠疫苗接种知情同意书内容为准。)
联系电话:0371-23237738 / 0371-23237748
地址:开封市鼓楼区南太平街7号
社会热点2022-10-24 00:25:34未知
【州桥社区卫生服务中心预防接种科新冠疫苗接种通知】
请居民朋友仔细阅读以下注意事项
(注:新冠疫苗具体接种事项请以当日所填写新冠疫苗接种知情同意书内容为准。)
联系电话:0371-23237738 / 0371-23237748
地址:开封市鼓楼区南太平街7号