珠海市香洲区
6个镇、9个街道、152个社区、7个村
珠海市金湾区
4个镇、27个社区、14个村
珠海市斗门区
5个镇、1个街道、28个社区、101个村
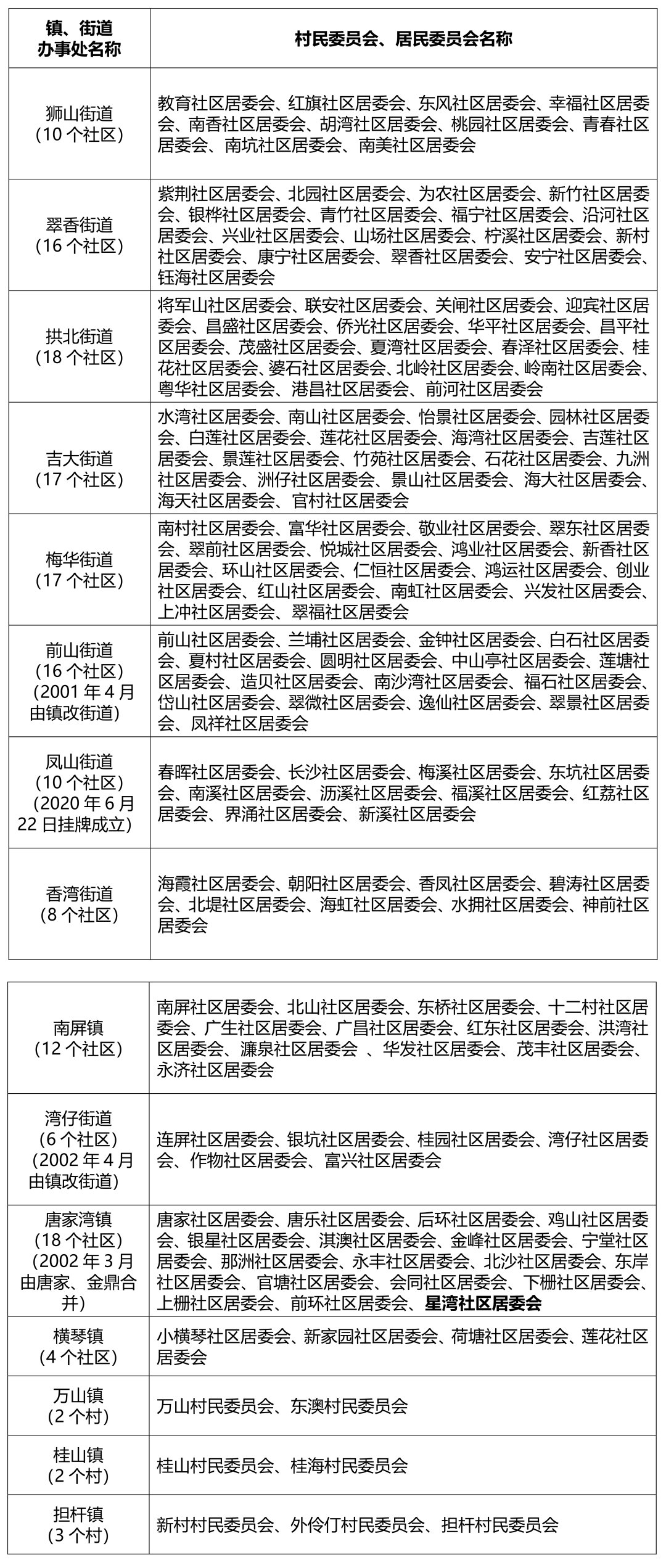
近日,珠海市高新区新成立1个社区居委会-星湾社区居委会
星湾社区居委会
辖区范围北以新湾七路向西转兴北路为界,南至金凤渠,西以新湾八路接港湾大道为界,向东延伸至填海区海岸线,辖区面积9.3平方公里;下辖常住人口18500人,户籍人口2299人。
办公地址:
珠海市香洲区科技八路288号7栋1楼
办公电话:
0756-3633304
社会热点2022-10-23 07:24:12未知
珠海市香洲区
6个镇、9个街道、152个社区、7个村
珠海市金湾区
4个镇、27个社区、14个村
珠海市斗门区
5个镇、1个街道、28个社区、101个村
近日,珠海市高新区新成立1个社区居委会-星湾社区居委会
星湾社区居委会
辖区范围北以新湾七路向西转兴北路为界,南至金凤渠,西以新湾八路接港湾大道为界,向东延伸至填海区海岸线,辖区面积9.3平方公里;下辖常住人口18500人,户籍人口2299人。
办公地址:
珠海市香洲区科技八路288号7栋1楼
办公电话:
0756-3633304