6月21日中山坦洲镇区域核酸检测安排
根据市统一部署安排,为做好新冠肺炎疫情防控工作,切实保障人民群众生命安全和身体健康,经镇新冠肺炎疫情防控指挥部研究决定,坦洲镇将于 2022年6月21日开展区域核酸检测,确保“应检尽检”、不漏一人。 现将有关事项通告如下:
一、检测对象:
全镇常住村(居)民和流动人员。
二、检测时间:
2022年6月21日12:00至20:00。
三、检测地点
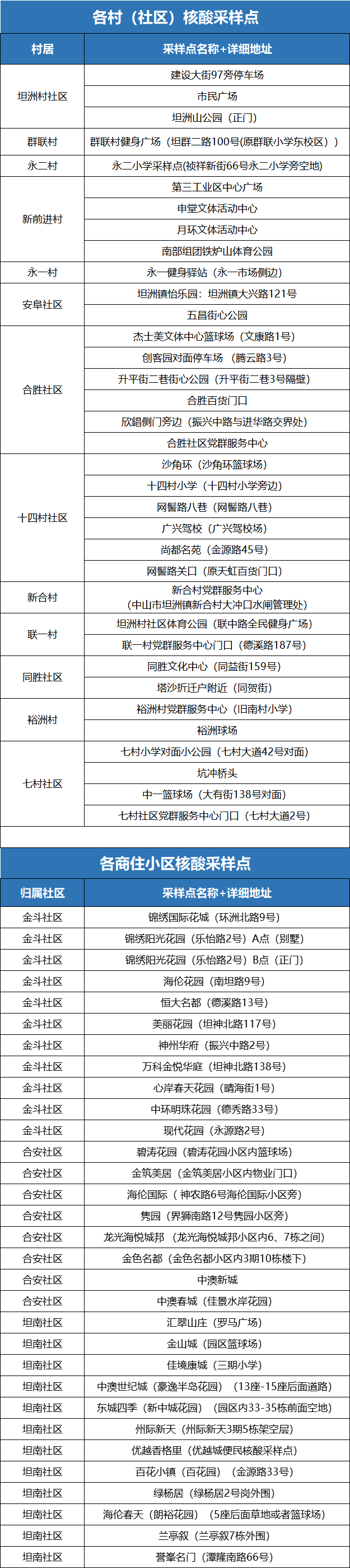
请各村(居)民根据所在村(社区)、各企事业单位、学校等工作人员的通知指引,严格按照指定时间,有序到指定地点开展核酸检测。
采样点详情
▼▼▼

四、注意事项
(一)请提前扫“粤核酸4”葵花码进行信息预登记并截图保存(选择“大规模核酸筛查”模块),携带居民身份证或户口簿或医保卡,就近到采样点主动检测(需出示粤康码和行程卡)。 曾在48小时内接种过新冠病毒疫苗的,请在接种48小时后再进行核酸检测 。
(二)核酸采样过程中, 未满14岁或患有严重疾病人员需由监护人陪同 ,市民需全程佩戴口罩,排好队,与他人保持1米以上间隔,不交谈,不聚集,听从现场工作人员指引,有序完成扫码、登记、采样等工作流程。如故意扰乱破坏、拒不配合检测工作的,将依法处理。
(三) 如有发热、咳嗽等不适症状的市民不能前往区域核酸采样点 ,请做好个人防护,乘坐非公共交通工具前往就近发热门诊。
(四)开展区域核酸检测期间,坦洲镇新冠病毒疫苗接种点暂停接种,便民核酸采样点暂停服务;坦洲人民医院预防保健科停诊,其他门诊、急诊正常开诊;社区卫生服务中心(站)全部停诊,不便之处,敬请原谅。
不参加核酸检测将会给您的生活带来诸多不便,无正当理由拒不配合、妨碍疫情防控或造成其他严重后果的,需承担相应法律责任。为了您和广大人民群众的健康安全,请大家积极配合,确保检测工作高效完成。如有疑问可拨打以下咨询电话:
坦洲镇新冠肺炎疫情防控指挥部热线电话 : 0760-86786213(24小时开通) 。各村(社区)咨询电话如下:
本通告自发布之时起施行。
坦洲镇新冠肺炎疫情防控指挥部
2022年6月20日





