以下药店可进行网上预约购买口罩:
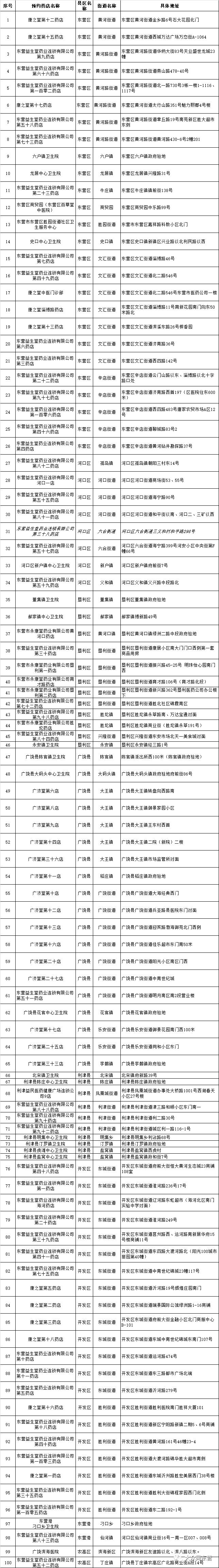
以下药店可直接购买口罩和酒精等用品,无需预约:
截止到2020年2月8日以上药店投放市场医用物资:口罩7200个、手消毒液2060瓶、84消毒液6330瓶、酒精8003升(约7.27吨)。(无需预约,可直接购买)
社会热点2022-10-22 21:02:42未知
以下药店可进行网上预约购买口罩:
以下药店可直接购买口罩和酒精等用品,无需预约:
截止到2020年2月8日以上药店投放市场医用物资:口罩7200个、手消毒液2060瓶、84消毒液6330瓶、酒精8003升(约7.27吨)。(无需预约,可直接购买)