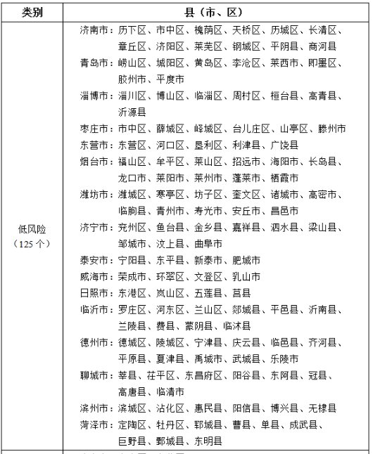
山东省新冠低风险地区有哪些?
重磅!山东这些地区将恢复道路客运!
3月2日,省委经济运行应急保障指挥部交通运输保障工作组印发《关于恢复疫情低风险地区道路客运的通知》,确定自3月5日起,开通并逐步增加始发地和目的地均在低风险县(市、区)且不途经中风险县(市、区)的班线客运、农村客运,恢复相关汽车客运站运营;对途经中风险地区或始发地、目的地一方为中风险地区的市(县)际客运班线,各市抓紧制定道路客运恢复计划和预案,视情逐步恢复道路客运服务。
一是扎实做好恢复运营前各项准备工作。各市组织交通运输、公安、卫健等部门,围绕运输组织、卫生防疫、运营安全等方面制定周密工作方案,落实企业主体责任、属地管理责任、行业监管责任,督促客运企业严格执行客运站源头防控、行车过程监管和车辆消杀等措施。
二是坚决做好疫情防控。各市卫健等部门组织专业人员在客运站设立监测点,加强对疫情的检测和处置。客运站至少早晚两次消毒,每4小时通风(通风时间10分钟以上),站务人员每日上岗前和下班后各1次测温,二级及以上客运站设置留观区。车辆须每趟次消毒,每4小时通风(通风时间10分钟以上),室外温度和车速允许条件下,关闭车内空调,开窗通风,乘客尽量分散就座,三类以上班线客车和包车在后排设置留观区、配备消毒剂。乘客进站乘车必须全程佩戴口罩,进出站要测量体温。二级及以上客运站启用“公路客运信息填报系统”,三级及以下车站采用人工、二维码等方式,做好乘客信息登记。
三是确保道路运输安全。各市交通运输、公安部门加强道路运输安全监管,督促道路客运企业强化安全管理,确保车辆在企业动态监控平台和联网联控系统上线,企业实施不间断监控;做好行车前安全检查,确保车辆技术状况良好,避免车辆带病上路;加强驾驶员安全培训,杜绝超员超速、疲劳驾驶,保障行车安全。





