预约方式:通过承办预约兑换工作的银行官网或APP客户端进行预约。
预约时间安排:承办银行于2022年1月7日至1月9日办理2022年贺岁双色铜合金纪念币的预约业务。
双色铜合金纪念币采取预约兑换方式发行。
具体发行工作安排如下:
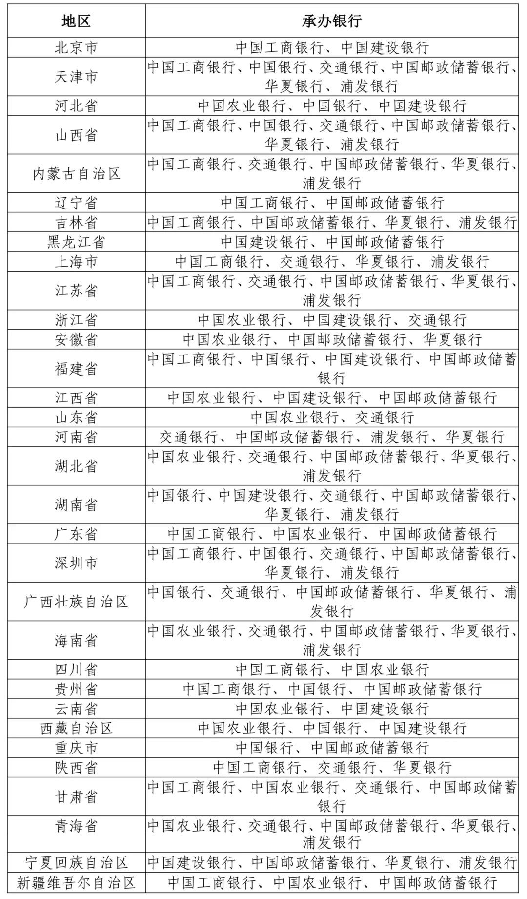
1.承办预约兑换工作的银行业金融机构中国工商银行、中国农业银行、中国银行、中国建设银行、交通银行、中国邮政储蓄银行、华夏银行、浦发银行(以下统称承办银行)共同承担2022年贺岁双色铜合金纪念币的预约兑换工作。各地区具体安排如下:

社会热点2022-10-19 08:23:14佚名
预约方式:通过承办预约兑换工作的银行官网或APP客户端进行预约。
预约时间安排:承办银行于2022年1月7日至1月9日办理2022年贺岁双色铜合金纪念币的预约业务。
双色铜合金纪念币采取预约兑换方式发行。
具体发行工作安排如下:
1.承办预约兑换工作的银行业金融机构中国工商银行、中国农业银行、中国银行、中国建设银行、交通银行、中国邮政储蓄银行、华夏银行、浦发银行(以下统称承办银行)共同承担2022年贺岁双色铜合金纪念币的预约兑换工作。各地区具体安排如下:
