保定市莲池区应对新冠肺炎疫情工作领导小组办公室
关于组织实施常态化每周全员核酸筛查的通告
广大居民朋友们:
按照省、市统一部署要求,经区应对新冠肺炎疫情工作领导小组研究,决定在全区范围内推行常态化的每周全员核酸筛查, 筛查范围包括辖区内生活、工作、学习的所有人员(含本地常住人口、暂住人口、流动人口、租住、留寄宿人员、外籍人士等)。现将有关事项通告如下:
一、实施目的
提高常态化疫情监测灵敏性,坚持由“灭火”向“防火”转变,持续提升核酸检测实战能力,确保一旦发生疫情,能够快速应对,精准管控,最大程度控制疫情扩散蔓延。
二、实施原则
(一)开展的37类重点人群核酸筛查,按照既定安排进行,与常态化的每周全员核酸筛查互为补充。
(二)常态化的每周全员核酸筛查,按照“区域划片、乡镇街道分组、分时启动”的原则组织实施。
(三)常态化全员核酸筛查实行免费。
(四)常态化的每周全员核酸筛查不静默、不聚集,不影响正常生产生活。
三、实施安排
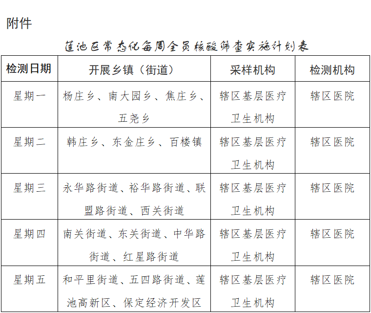
(一)以乡镇、街道为单位,全区划分成5个片区,周一至周五每天完成一个片区的全员核酸筛查,周六至周日开展查漏补缺。
乡镇、街道采样点设置原则上按照之前全员核酸检测点位设置,每日核酸采样时间原则上安排为两个时段:6:00-9:00,19:00-21:00(具体检测时间可咨询属地乡镇、街道)。
(二)接种新冠疫苗不满72小时的人员不参与核酸检测。
(三)对未按要求参加常态化每周核酸筛查的人员将进行赋码弹窗处理。
(四)请广大居民朋友们积极配合,不恐慌、不造谣、不信谣、不传谣,不驻留观看。对拒不配合、不支持核酸检测工作,扰乱秩序,瞒报、谎报、伪造信息或恶意传播不实图片、视频和言论,造成严重社会影响的,将依法从严追究法律责任。
为切实构筑起牢固的免疫屏障,有效防止感染和阻断疫情传播,请未接种疫苗人员特别是60岁以上老年人、18岁以上未完成加强免疫接种人员及时接种疫苗。
附件:莲池区常态化每周全员核酸筛查实施计划表

保定市莲池区应对新冠肺炎疫情工作领导小组办公室
2022年5月22日
保定竞秀区每周全员核酸筛查通告
5月22日晚,保定市竞秀区应对新冠肺炎疫情工作领导小组办公室发布通告称,决定在全区范围内推行常态化的每周全员核酸筛查。具体安排如下。
核酸检测人员范围
在竞秀区范围内生活、工作、学习和旅游等所有人员(含本地常住人口、暂住人口、临时流动人口、外籍人士),其中在校中小学生在所在学校参与核酸检测,未在校中小学生由所在乡镇、街道负责采样(具体安排见附件)。
实施原则
1.37类重点人群核酸筛查按照既定安排进行,与常态化的每周全员核酸筛查互为补充。
2.常态化的每周全员核酸筛查按照“区域划片、乡镇街道分组、分时启动”的原则组织实施。
3.常态化全员核酸筛查实行免费。
4.常态化的每周全员核酸筛查不静默、不聚集,不影响正常生产生活。
实施安排
1.以乡镇、街道为单位,全区划分成5个片区,周一至周五每天完成一个片区的全员核酸筛查,周六至周日开展查漏补缺。
乡镇、街道采样点设置原则上按照之前全员核酸检测点位设置,每日核酸采样时间原则上安排为两个时段:6:00-9:00,19:00-21:00。
2.辖区中小学所有教职员工和在校学生周一至周五全部完成全员核酸筛查。
3.接种新冠疫苗不满72小时的人员不参与核酸检测。
4.对未按要求参加常态化每周核酸筛查的人员将进行赋码弹窗处理。
5.请广大居民朋友们积极配合,不恐慌、不造谣、不信谣、不传谣,不驻留观看。对拒不配合、不支持核酸检测工作,扰乱秩序,瞒报、谎报、伪造信息或恶意传播不实图片、视频和言论,造成严重社会影响的,将依法从严追究法律责任。
为切实构筑起牢固的免疫屏障,有效防止感染和阻断疫情传播,请未接种疫苗人员特别是60岁以上老年人、18岁以上未完成加强免疫接种人员及时接种疫苗。
附件:竞秀区常态化每周全员核酸检测实施顺序表

保定高新区实施常态化每周核酸筛查通告
5月22日晚,保定高新区应对新冠肺炎疫情工作领导小组办公室发布通告称,将在全区范围内推行常态化的每周全员核酸筛查。具体事宜如下。
采样时间安排

各单位具体采样时间以各乡(办)、村(社区)通知为准。
采样地点
全区各行政村及社区居委会根据人员居住情况提前科学分设采样点,全体居民原则上在现居住地采样点参加采样,特殊情况向所属乡(办)、村(社区)报备后可在工作地采样。
检测对象
高新区内所有居民,包括常住人口、暂住人口、临时流动人口等。
有关要求
1.常态化的每周全员核酸筛查不静默、不聚集,不影响正常生产生活,确保做到组织发动好,宣传引导好。各行政村、社区要提前做好人员发动和组织工作,保证采样现场秩序,确保人员不聚集,平稳有序开展采样工作。各区直部门安排下沉乡村、社区人员,及时到位做好服务、协助等工作。
2.所有人员按照乡(办)、村(社区)通知要求和安排,携带身份证或户口本等有效证件,分批、分时段、有序前往指定采样地点进行采样。对不参加集中核酸筛查的,健康码一律赋弹窗警示、限制出行;造成疫情传播的,依法追究法律责任。
3.所有人员采样期间全程佩戴口罩,保持安全距离,不交谈、不聚集,不干扰工作人员,不扰乱现场秩序。
4.接种新冠病毒疫苗不超过48小时人员,向居住地所在村、社区、企业、单位报备,不参加全员核酸筛查,48小时后要及时核酸筛查。
5.如有发热、咳嗽等症状,暂时不要前往集中采样点,要提前报告所在村、社区、企业、单位,在做好个人防护的前提下,及时到发热门诊就诊,避免乘坐公共交通工具。
6.正在接受居家隔离管理人员由医务人员上门核酸采样。患有重病、行动不便的群众,要及时向所在村、社区报告,由工作人员上门采样,确保不漏一户一人。
7.接受核酸检测筛查是应尽义务,请广大居民积极配合,不恐慌、不造谣、不信谣、不传谣,积极配合全员核酸筛查,对拒不配合、不支持核酸检测工作,扰乱秩序、瞒报、谎报、伪造信息,造成严重社会影响的,将依法从严追究法律责任。





