根据浙江省统一部署,绍兴从即日起全面开放新冠病毒疫苗免费接种预约。年满18周岁有需要的市民(含非绍兴户籍)可持居民身份证就近到社区卫生服务中心预防接种门诊或部分医院接种点登记即可。
为享受到更便捷的预防接种服务,市民可提前通过“浙里办”应用,首页搜索“预防接种”,点击“成人建档”进行提前建档。
据悉,自2020年9月28日以来,我市对18-59周岁的从事进口冷链、医疗卫生、维护城市运行等重点人群开展了新冠病毒疫苗接种工作。截止到3月7日,绍兴已接种274916剂次,无严重不良反应报告。
新冠病毒疫苗供货由国家统一调配,按照需求分配疫苗。鉴于各接种门诊(点)接待能力有限,各区(市、县)将根据需求在大型展馆、运动馆、礼堂等场馆或空旷厂房等场所设置方舱式临时接种点,具体信息届时会向社会公布。
接种点信息
越城区
柯桥区
上虞区
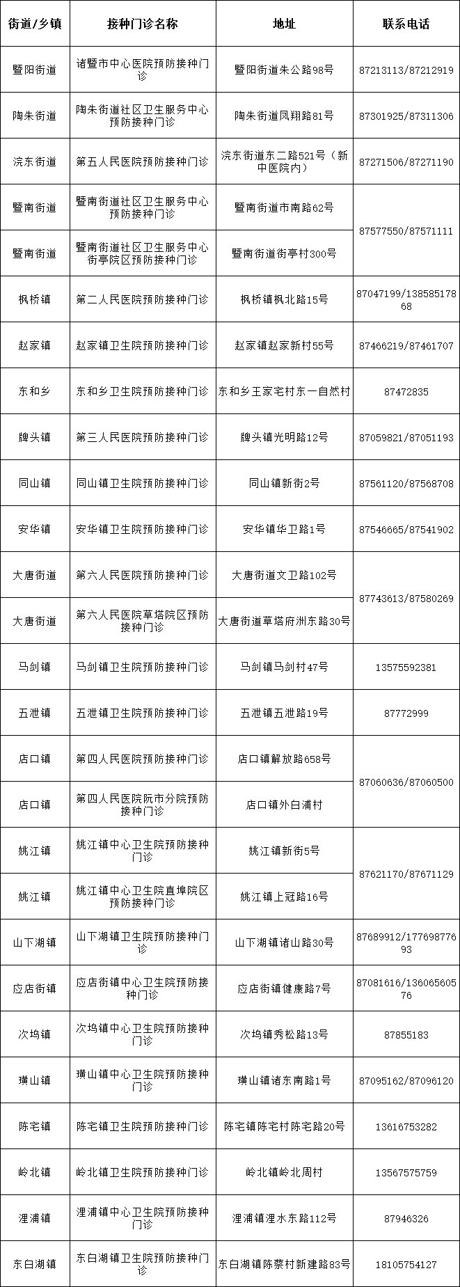
诸暨市
嵊州市
新昌县
· 注 ·
1.视工作需要,部分预防接种门诊将转设为方舱式临时接种点进行服务,具体信息届时会向社会公布。
2.工作时间接受预约。
3.嵊州市人民医院因工作需要,3月21日起接受预约。





