近期,国内疫情形势严峻复杂,呈现多源头多点散发状态。多地发现奥密克戎变异毒株本土病例,且已出现社区传播现象。为确保您和家人朋友的安全,请以下人员做好个人防护,主动报告,或到相应核酸检测点做好核酸检测!
一、需主动报备并配合落实相关管控措施人员范围:
请自表1起始日期起,有相关地区旅居史且目前尚在我市的人员,第一时间主动向所在社区(村)、工作单位报备,并配合开展核酸检测及落实相关健康管控措施。
二、至综合服务点进行核酸检测人员范围:
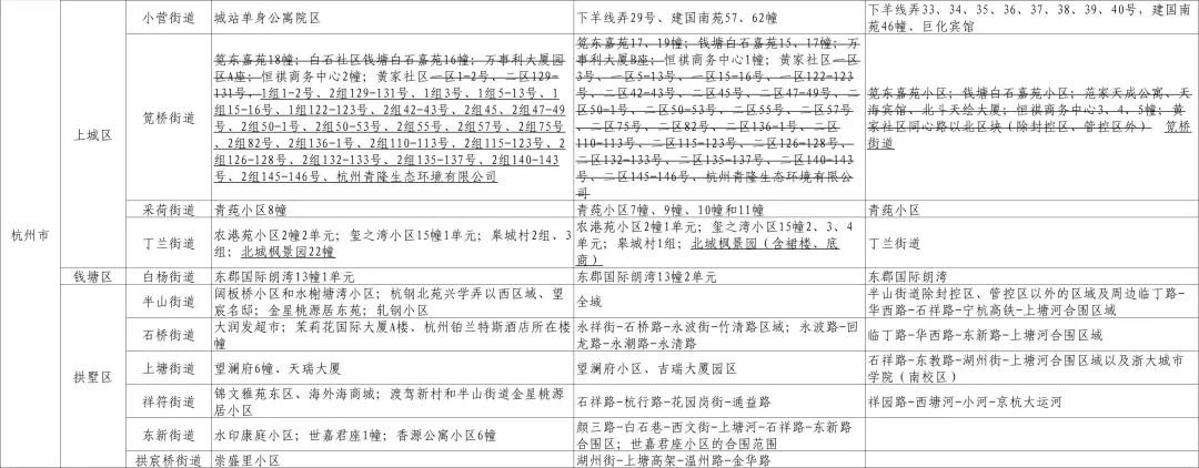
请自表2起始日期起,有相应地区旅居史且目前尚在我市的人员,至综合服务点(文末见名单)进行2次核酸检测(到绍后第1天和第4天分别进行1次核酸检测)。
三、需携带48小时核酸报告来绍人员范围:
发生本土疫情的省(直辖市)来绍需提供48小时内核酸检测报告,若无法提供的,到绍后前往就近愿检尽检点进行1次核酸检测,并于第4天主动进行1次核酸检测。
四、愿检尽检核酸检测人员范围:
无本土疫情的市外来绍返绍人员,请主动前往各辖区相应愿检尽检检测点进行2次核酸检测(到绍后第1天和第4天分别进行1次核酸检测)。
五、谨慎安排出行。要密切关注疫情动态,避免前往中高风险地区所在设区市(直辖市为所在区,下同)、已有本地阳性病例报告的地区和边境城市。
六、加强自我防护。广大市民要保持良好的卫生习惯,增强个人防护意识。坚持科学规范佩戴口罩、勤洗手、常通风、不聚集,保持安全社交距离,咳嗽、打喷嚏时注意遮挡,使用公筷公勺。出入医疗机构、养老院、机场、车站、码头、商场等公共场所及乘坐公共交通工具时,应积极配合测量体温、查验健康码、戴口罩等防控措施,进入医疗机构、交通枢纽及宾馆酒店等重点场所时还应配合查验行程卡。
七、尽快接种疫苗。接种新冠疫苗能对个体产生有效保护,显著降低感染率、重症率和病死率。请符合条件但尚未接种新冠疫苗的市民(包括非本地户籍)尽快到居住地附近的新冠疫苗接种点接种疫苗。请完成2剂次新冠病毒灭活疫苗或1剂次腺病毒载体新冠疫苗接种后满6个月,且年满18周岁的市民积极接种加强针。
八、守好各处“小门”。各企事业单位、公共场所要严格主体责任,牢牢守好“小门”,坚持消毒通风、“测温+亮码+戴口罩+疫苗接种核查”等举措。
九、做好健康监测。广大市民日常要做好自我健康监测,出现发热、干咳、乏力、咽痛、嗅(味)觉减退、腹泻等不适症状时,立即就近前往设置发热门诊(诊室)的医疗机构就诊并如实告知流行病学史和旅居史,期间避免乘坐公共交通工具。





