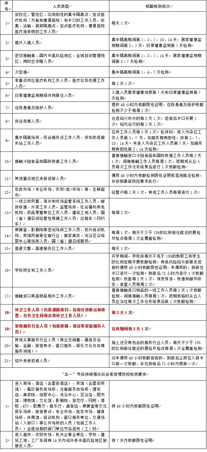
为进一步完善监测预警,不断强化重点行业重点人群新冠肺炎核酸检测工作,坚决落实疫情防控“四早”要求,根据上级有关要求和疫情防控需要,在原有规定的基础上,将“环卫工作”和“家政服务行业”二类人群纳入我县“常态化+”重点行业重点人群核酸检测对象,具体要求详见文末一览表。未按规定时间、频次核酸检测的重点行业重点人群将赋黄码,待核酸检测阴性后自动转绿码。
疫情防控,人人有责!请广大市民朋友积极配合,按要求主动核酸检测,在核酸检测时,自觉遵守一米线、戴口罩、不交谈等措施,做到不聚集、不逗留,即采即走。
新昌县新型冠状病毒肺炎疫情防控
工作领导小组办公室
2022年5月23日
新昌县“常态化+”重点行业重点人群核酸检测频次一览表(修订版)





