没有交社保可以申请北仑区积分落户吗?
不可以。
北仑区积分落户基本条件
(一)持有本区(不含大榭开发区)有效的《浙江省居住证》;
(二)年龄在18周岁及以上,具有完全民事行为能力;
(三)申请时正在本区(不含大榭开发区)依法缴纳社会保险;
(四)无刑事犯罪记录;
(五)审核公示分达到30分以上。
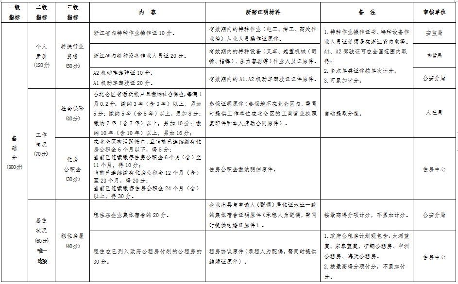
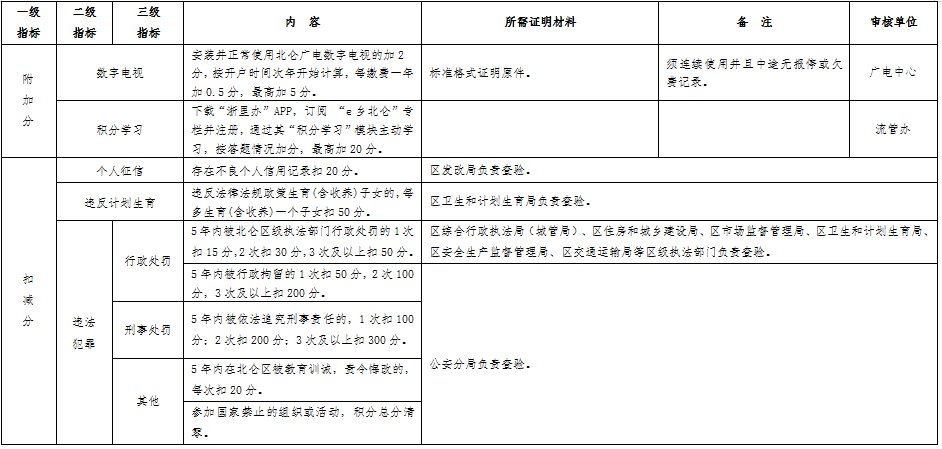
北仑区2020年流动人口量化积分管理计分表
社会热点2022-10-17 14:23:19佚名
没有交社保可以申请北仑区积分落户吗?
不可以。
北仑区积分落户基本条件
(一)持有本区(不含大榭开发区)有效的《浙江省居住证》;
(二)年龄在18周岁及以上,具有完全民事行为能力;
(三)申请时正在本区(不含大榭开发区)依法缴纳社会保险;
(四)无刑事犯罪记录;
(五)审核公示分达到30分以上。
北仑区2020年流动人口量化积分管理计分表
小孩能申请宁波北仑区流动人口积分落户吗?