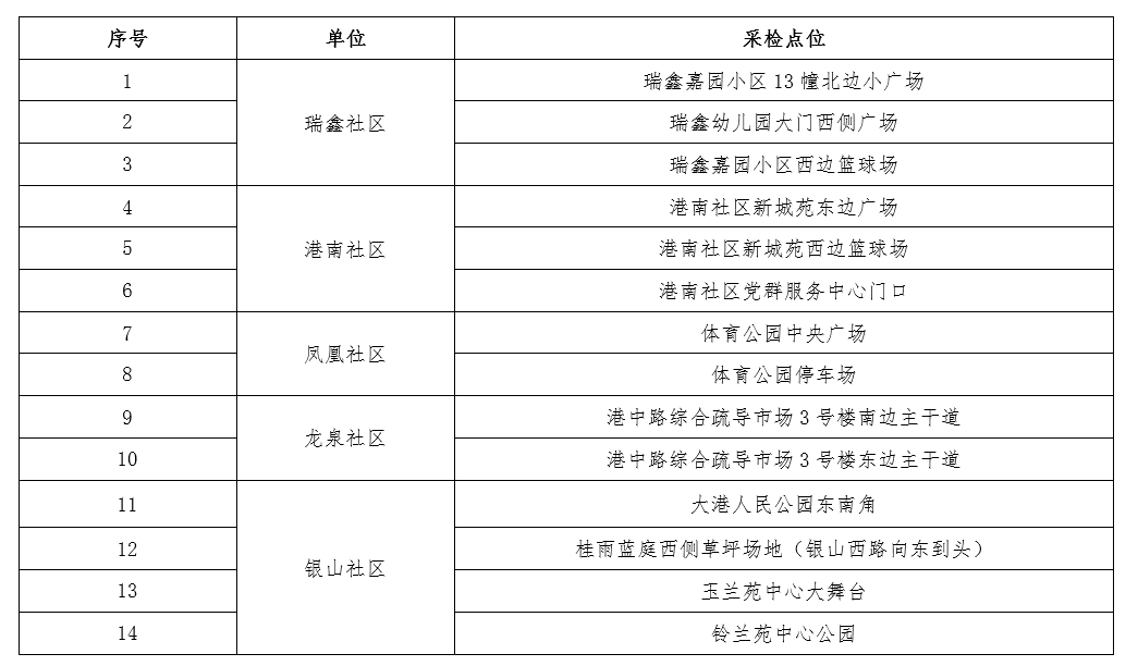
为进一步做好全区疫情防控工作,镇江新区疫情防控指挥部决定,将于2022年4月16日(周六)7:00—13:00在大港街道瑞鑫嘉园小区13幢北边小广场、港南社区新城苑东边广场、体育公园中央广场等地开展全员核酸采检。届时,采检场及周边部分道路实行临时管控。
大港街道全体居民(含辖区内园区企业员工等),请您服从社区安排就近采检,提前准备好个人身份证、苏康码、行程码。按照工作人员引导,有序排队进行核酸采检。排队时请保持两米间隔并全程佩戴口罩,积极配合落实核酸采检相关流程、措施和要求,避免同一时间、同一点位聚集。4月13日以后接种了新冠疫苗的居民不参与全员核酸采检!苏康码为红色和黄色的居民不得参与全员核酸采检!处于“3+11”“7+7”健康监测人员不得参与全员核酸采检!各中小学、幼儿园师生员工在校参与全员核酸采检!
疫情防控,人人有责。敬请广大居民积极配合,不恐慌,不集聚,保持正常生产生活秩序,不拍照摄像,不信谣传谣。
特此公告!
镇江新区新型冠状病毒感染肺炎疫情防控指挥部
2022年4月15日
大港街道全员核酸采检点位一览表





