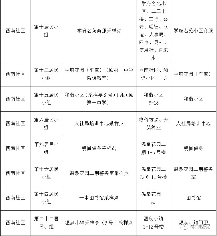
鉴于当前复杂多变的疫情防控形势,为及时有效发现和控制传染源,保障全县居民过一个安全、健康、祥和的新春佳节,林甸县疫情防控指挥部决定自2022年1月22日早6:00时至晚18时,在全县范围内开展全员核酸检测筛查。
核酸采样点地点
全县共设置141个采样点进行全员核酸检测,请广大城乡居民按照乡镇村屯、社区工作人员安排,分时错峰到指定核酸采样点完成核酸采样。



















社会热点2022-10-15 08:29:45未知
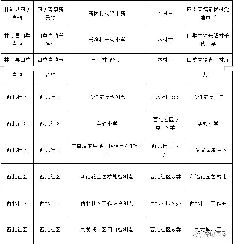
鉴于当前复杂多变的疫情防控形势,为及时有效发现和控制传染源,保障全县居民过一个安全、健康、祥和的新春佳节,林甸县疫情防控指挥部决定自2022年1月22日早6:00时至晚18时,在全县范围内开展全员核酸检测筛查。
核酸采样点地点
全县共设置141个采样点进行全员核酸检测,请广大城乡居民按照乡镇村屯、社区工作人员安排,分时错峰到指定核酸采样点完成核酸采样。


















