聊城东阿铜城街道全员核酸安排如下:
5月5号发布:
一、检测范围
铜城街道内常住人口、流动人口及暂住人口。
注意:
✦此次检测继续使用全民核酸检测程序,请各居民提前准备好二维码(提前打印二维码),今后每周进行一次全员核酸,此二维码可以重复使用。
✦居家健康监测人员不参加现场检测,按原健康管理措施实行。
✦学生和教职员工按照学校检测规定执行。
✦如有发热、咳嗽、腹泻、乏力等症状,请不要前往集中采样点,及时向所在社区(村)报告,上门采样。
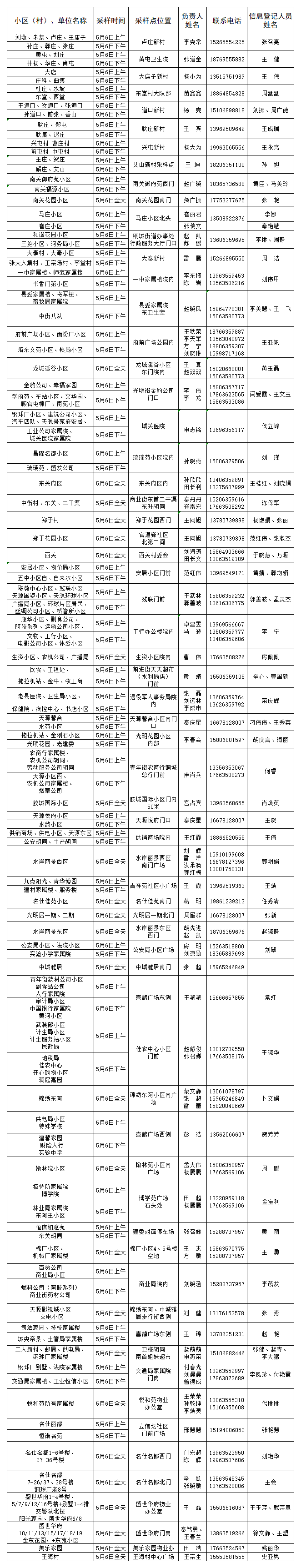
二、核酸检测采样时间和地点
1.时间:2022年5月6日,上午6:30开始
2.各村及小区具体检测时间及地点:见附件1
三、注意事项
1. 检测使用山东省“全员核酸检测系统”(和上次全员核酸检测为同一系统),请居民家人帮忙注册,并提前打印。(具体操作步骤见附件2)
2.所有采样人员,请全程佩戴口罩,携带个人身份证、手机,主动出示本人健康码、行程码,接受体温检测,按现场指引有序排队,保持“一米线”安全距离,不插队、不交谈、不聚集,采样过程中避免接触采样台相关物品,采样结束后洗手消毒。
3.外来人员在本地居住的必须配合社区(村)统一安排进行核酸检测。
4.本次核酸检测全员免费。凡采样后24小时内未接到通知的,检测结果即为阴性,不再出具书面报告。
5.如有发热、咳嗽、腹泻、乏力等症状,请不要前往集中采样点,及时向所在社区(村)报告。
6.行动不便人员要及时向所在社区(村)报告,由工作人员组织采样,确保不漏一户一人。
7.请广大居民朋友不必恐慌,积极配合,不驻留观看,不拍照录像,不造谣、不信谣、不传谣。对干扰、阻碍样本采集,恶意造谣,传播不实图片视频和言论,造成严重社会影响的,将依法从严追究法律责任。






