东营2022贺岁纪念币预约时间及入口(山东2021贺岁纪念币预约时间)

社会热点2022-10-14 22:13:22佚名

  2022东营市贺岁纪念币预约入口如下:

  一、金银纪念币:无需预约,直接购买

  销售渠道:中国金币网(http://www.chngc.net/qd.html)。

  二、双色铜合金纪念币:需要预约

  ☞预约时间:2022年1月7日至1月9日

  ☞预约核实期:2022年1月12日至1月13日

  ☞兑换安排:2022年1月14日至1月20日

  ☞分配数量:共发行量1.2亿枚、山东省886万枚

  ☞东营市预约银行及入口:中国农业银行、交通银行

  ①农业银行:微信 | 官网 | APP

  ②交通银行:微信 | 官网 | APP

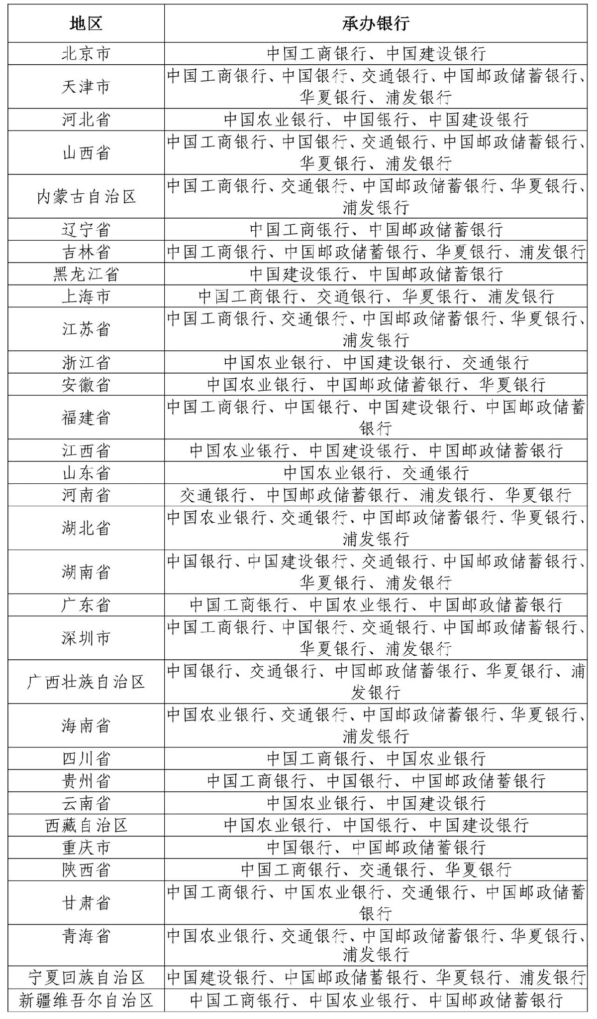
  ☞各地区具体安排如下:

  

本文标签: ,纪念币  ,交通银行  ,东营  ,官网  ,中国农业银行  

相关推荐

猜你喜欢

大家正在看